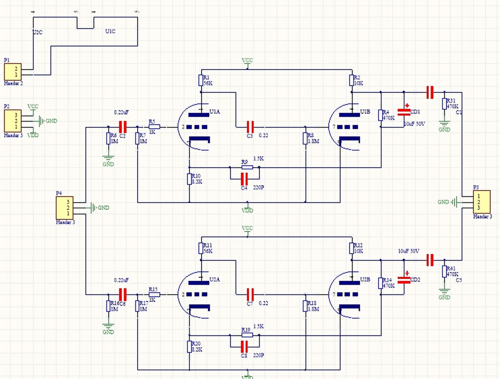
胆缓冲电路图

音乐传真小猪仔胆缓冲电路图
图片尺寸1686x1280![[推荐]刚做好的6j2胆缓冲器!](https://i.ecywang.com/upload/1/img2.baidu.com/it/u=3635384469,95270671&fm=253&fmt=auto&app=138&f=GIF?w=509&h=500)
[推荐]刚做好的6j2胆缓冲器!
图片尺寸525x516
经验心得超级mini超低压24v两级胆缓冲放大器胆buffer实装直播配胆or
图片尺寸670x440
6n1 6n3 6n8p电子管多用途胆缓冲级的制作
图片尺寸640x480
帮助看看这个6j1缓冲电路
图片尺寸733x564
24v_12au7缓冲放大电路.gif
图片尺寸535x395
精益求精 2a3单端胆机制作
图片尺寸600x881
按论坛图纸自制6n11胆缓冲中低音差,请大侠指点调整方法
图片尺寸765x604
求 胆缓冲前级电路图
图片尺寸606x606
求胆缓冲前级电路图
图片尺寸355x312
求 胆缓冲前级电路图
图片尺寸793x521
变现任务中心 胆机电路图 - 抖音
图片尺寸1200x1226
1,6z4缓冲电路图.gif
图片尺寸762x411
缓冲器/放大器
图片尺寸1050x1458
无胆兄的12a7小环路负反馈前级电路图.jpg
图片尺寸694x681
求胆缓冲前级电路图
图片尺寸398x361
求一个胆机推挽电路图
图片尺寸2200x1700
6p13p胆机二种接法的深度测试
图片尺寸3629x2268
请教一下这张6n4推6p9p胆机电路图
图片尺寸2044x1533
求胆缓冲前级电路图
图片尺寸800x460