胚胎染色体报告

能看懂的来,胚胎染色体报告
图片尺寸1920x2560
能看懂的来,胚胎染色体报告 麻烦各位大神,谁能看懂,解答一下
图片尺寸1920x2560
染色体结果出来了,胚胎三倍体
图片尺寸1574x2100
染色体结果出来了,胚胎三倍体
图片尺寸1574x2100![[试管婴儿]为什么我的胚胎染色体报告没说xx还是xy](https://i.ecywang.com/upload/1/img2.baidu.com/it/u=3761357532,3105709333&fm=253&fmt=auto&app=138&f=JPEG?w=500&h=667)
[试管婴儿]为什么我的胚胎染色体报告没说xx还是xy
图片尺寸1500x2000
胚胎染色体报告出来了,13三体综合症
图片尺寸1706x1280
胚胎染色体检查结果 一个月过去了,终于拿到了胚胎染色体的检查结果.
图片尺寸1708x1280
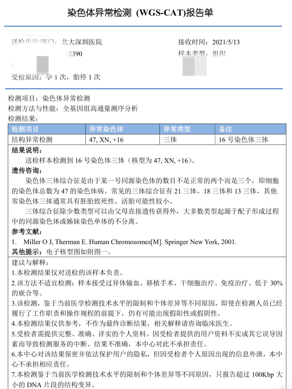
8周胎停育 胚染结果 16号染色体三体 等了15天,胚胎染色体检测报告
图片尺寸960x1280
胚胎染色体报告终于出来了
图片尺寸1080x1439![[试管婴儿]试管移植8周胎停,绒毛染色体检](https://i.ecywang.com/upload/1/img0.baidu.com/it/u=3402726439,343688996&fm=253&fmt=auto&app=138&f=JPEG?w=500&h=707)
[试管婴儿]试管移植8周胎停,绒毛染色体检
图片尺寸1414x2000
八周有胎芽没胎心胚胎染色体结果出来
图片尺寸1080x1439
关于胎儿染色体11号缺失问题
图片尺寸2736x3648
胚胎11号染色体异常 是个女宝宝.希望永远不要遇到类似的事情 - 抖音
图片尺寸1440x1920
能看懂的来,胚胎染色体报告 麻烦各位大神,谁能看懂,解答一下
图片尺寸1920x2560
胎停清宫第17天复查胚胎染色体异常
图片尺寸1080x1439
看懂三代胚胎染色体筛查报告不难,对照正常结果图片即可
图片尺寸600x441
胎儿染色体报告单这样看是否正常,附3种看男女方法都说准
图片尺寸600x400
染色体结果出来了,胚胎三倍体
图片尺寸1574x2100
胚胎染色体异常检查结果 2500的胚胎染色体结果就来了,小红书友们这个
图片尺寸1280x1706
上次胎停后做的一些检查.查了双方染色体没有问题,男方精ydn - 抖音
图片尺寸1274x1699