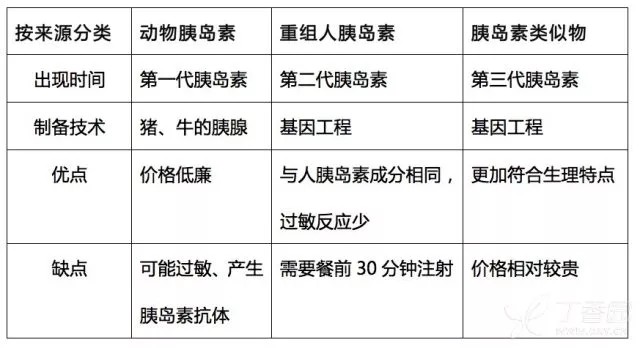
胰岛素的分类

胰岛素那些事儿
图片尺寸1080x1125
一表掌握胰岛素分类大全
图片尺寸763x508
常见胰岛素种类一览表
图片尺寸920x1302
今天来学习一下胰岛素的分类及使用小贴士来源:南昌大学第一附属医院
图片尺寸960x720
胰岛素分类知多少 - 抖音
图片尺寸1080x784
常见胰岛素分类
图片尺寸587x608
胰岛素种类那么多 2张表全搞定!
图片尺寸699x900
下面内容大家可以对照这个表格看先看这个表格胰岛素的分类(根据作用
图片尺寸1080x1313
胰岛素分类大盘点(含新型胰岛素介绍),快来收藏!
图片尺寸640x1824
长短进行分类tips:1,从名称看:一般名称中带有「r」的为短效胰岛素
图片尺寸818x559
胰岛素的最新分类和用法,一文掌握!
图片尺寸719x943
简洁明了----胰岛素分类表
图片尺寸1066x525
属于皮下注射制剂,将通过表格介绍临床经常使用的胰岛素的分类及特点
图片尺寸802x662
图|胰岛素制剂分类,来源:头豹研究院
图片尺寸640x373
(点击可查看大图)常用胰岛素分类及作用特点根据胰岛素作用时间长短
图片尺寸720x426
免费文档 所有分类 皮下注射胰岛素 ppt课件 第5页 (共10页,当前第5页
图片尺寸1080x810
胰岛素分类
图片尺寸521x395
胰岛素分类有哪些剂量如何确定出现不良反应如何应对
图片尺寸709x689
无忧文档 所有分类 医药卫生 中医中药 胰岛素剂型介绍ppt 第8页 (共
图片尺寸1080x810
胰岛素种类那么多如何记清分类与用法
图片尺寸640x348