胶囊胃镜 缺点

普通胃镜,无痛胃镜和胶囊胃镜各有什么优缺点?千万别被骗了!
图片尺寸1952x1630
磁控胶囊胃镜
图片尺寸1080x1440
胶囊胃镜机器人无痛无创无麻醉日照市妇幼保健院首次完成新型磁控胶囊
图片尺寸1079x1620
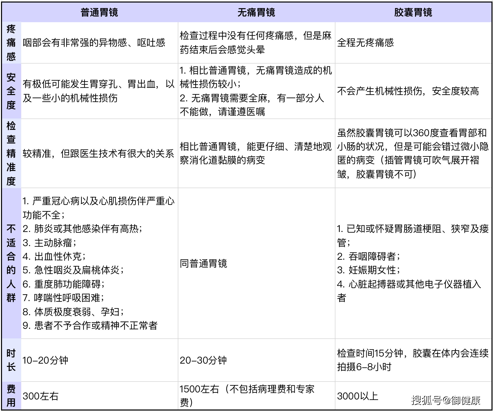
常规,无痛,胶囊胃镜怎么选?一文说清胃镜检查那些事
图片尺寸802x482
做大圣磁控胶囊胃镜检查是怎样的一种体验
图片尺寸1080x1438
感谢高科技合肥无痛胶囊胃镜
图片尺寸1080x1439
磁控胶囊胃镜
图片尺寸1080x1080
传统胃镜太难受排查胃病可以靠这颗小胶囊
图片尺寸769x993
磁控胶囊胃镜.91 定期查胃镜: ① 饮食不规律的人群; ② - 抖音
图片尺寸832x1280
胶囊胃镜
图片尺寸1080x810
胶囊胃镜体检肠胃检查好黑科技哦
图片尺寸1080x1439
想做胶囊胃镜又怕插管71一颗小胶囊轻松搞定.
图片尺寸1080x1367
胶囊胃镜vs无痛胃肠镜,该选哪种?
图片尺寸709x1240
胃部健康意义重大,安翰磁控胶囊胃镜给予贴心守护
图片尺寸5383x2407
胃镜胶囊滴
图片尺寸1080x1028
胶囊胃镜一次多少钱?有什么缺点?和普通胃镜有什么区别?
图片尺寸400x280
外交部湖北全球推介活动丨湖北从长江走向世界胶囊胃镜携健康引领未来
图片尺寸1080x719
胶囊胃镜 #体检 第一次做磁控胶囊胃肠镜92小胶囊在我胃里 - 抖音
图片尺寸1920x1440
天津滨江肛肠医院引进"磁控胶囊胃镜",如同胃里的微型"摄像师"_中国
图片尺寸650x1461
携手同行北京大学第三医院磁控胶囊胃镜启动会圆满落幕
图片尺寸1851x1508