胸膝位 截石位

今日性知识:截石位是肛门和妇科检查的常用体位
图片尺寸690x420
直肠肛管检查体位丨《外科学》还好不是截石位,哈哈.
图片尺寸1000x819
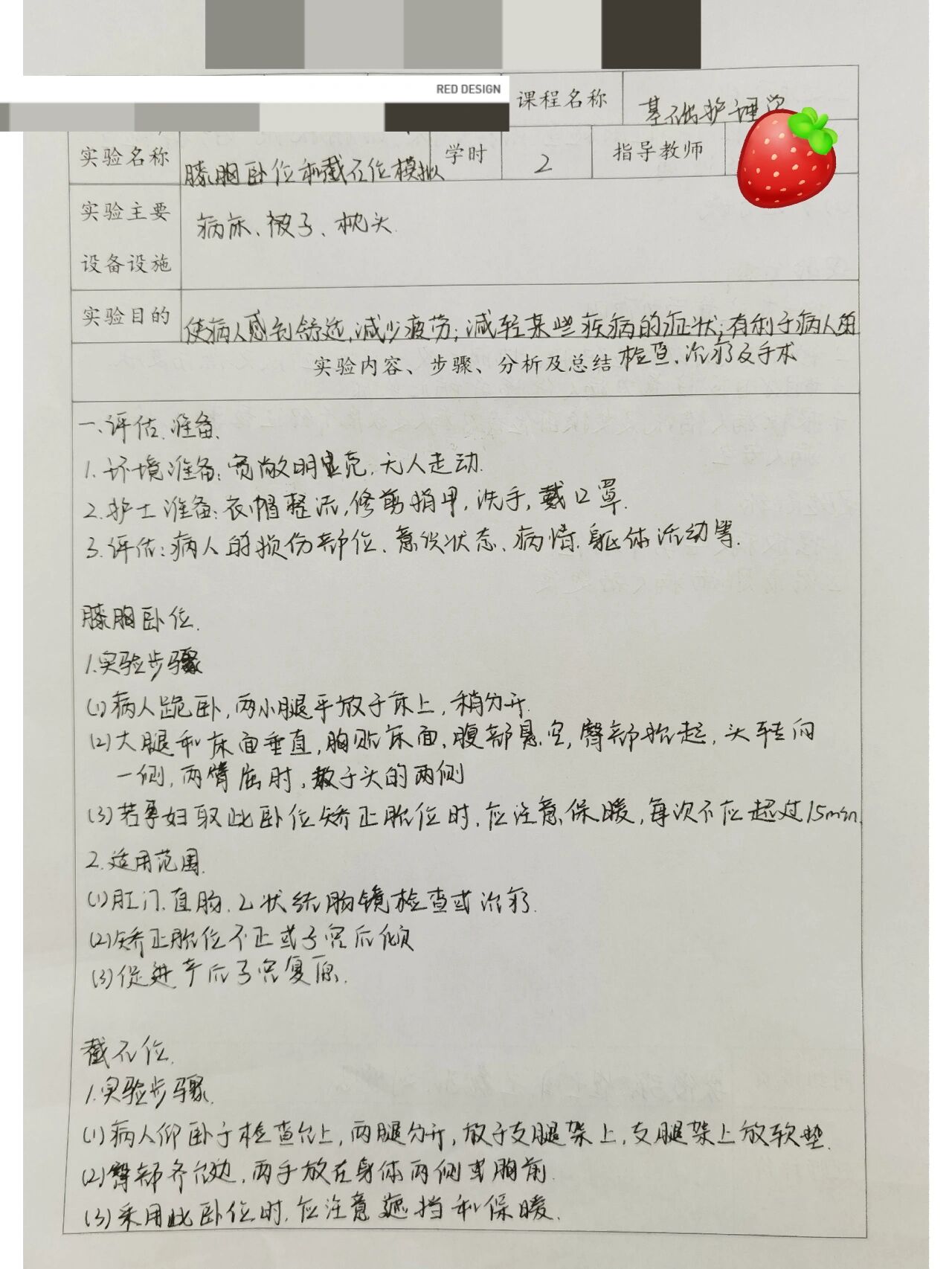
基础护理学实验报告 膝胸卧位 截石位 模拟
图片尺寸1280x1706
护士常考11种卧位.#护理 #护师 #护士 #护考 #护士懂 - 抖音
图片尺寸1440x1925
截石位的几点是膝胸卧位的7点?
图片尺寸474x298
膀胱截石位图片
图片尺寸750x500
截石位,内痔好发于3,7,11 膝胸位,好发于9,1,5
图片尺寸1080x1440
常用卧位要求及使用范围 仰卧位 侧卧位 膝胸卧位 截石位 半坐卧位
图片尺寸1280x1706
基础护理学实验报告 膝胸卧位 截石位 模拟
图片尺寸1280x1613
88.颧弓颌顶位89.颧弓顶颌位90.汤氏位91.蝶鞍侧位92.劳氏位93.
图片尺寸1080x1440
膀胱截石位图片
图片尺寸750x500
肛肠科常用体位:侧卧位,膝胸位,截石位. - 抖音
图片尺寸1005x1920
常用卧位要求及使用范围 仰卧位 侧卧位 膝胸卧位 截石位 半坐卧位
图片尺寸1280x1706
截石位04适用于右颈部,背部,脊柱后路,盆腔后路,四肢背侧等部位的手术
图片尺寸712x400
考的卧位: br>98去枕仰卧位 br>98中凹卧位 br>98屈膝仰卧位
图片尺寸1920x2560
半坐卧位,端坐位,俯卧位,头低足高位,头高足低位,膝胸卧位,截石位 /p>
图片尺寸1280x1706
截石位手术
图片尺寸3904x2928
凝胶体位垫 截石位体位垫.
图片尺寸750x714
97共有10个常考的卧位:82去枕仰卧位82中凹卧位82屈膝仰卧位
图片尺寸1200x1599
截石位 受检者双腿放置于腿架上.
图片尺寸640x398