脑肿瘤诊断书

杜先生父亲的相关住院诊断证明书.受访者供图
图片尺寸940x1244
经ct检查诊断为肿瘤复发且为双侧窦旁脑膜瘤.
图片尺寸500x237
11岁男孩患脑瘤捐献器官要做个好心人
图片尺寸550x363
医院的诊断书(三亚新闻网记者 刘丽萍 摄) 男孩三年前被确诊肿
图片尺寸600x450
溶瘤病毒激活免疫系治疗人类脑部肿瘤
图片尺寸871x415
教科书式老赖要求再尸检受害者儿子不打算放弃
图片尺寸600x800
当事医生回应莲子壳诊断为疑似肿瘤诊断结果为待排查非确诊
图片尺寸473x630
手术推荐最大程度安全切除肿瘤;放疗推荐分次外照射;化疗推荐替莫唑胺
图片尺寸640x535
(左侧听神经瘤)神经鞘瘤病理诊断本例面神经绕行于肿瘤的上极,相对于
图片尺寸560x250
严先生的脑部ct片
图片尺寸400x400
肿瘤影像诊断与病理对照
图片尺寸268x375
18岁女孩"近视加重"怪手机,原是脑袋里长鸡蛋大肿瘤
图片尺寸600x400
(医院下的病危通知书)小雅确诊后,在医院进行了切除肿瘤手术,进入到
图片尺寸500x375
医生介绍因为视神经被肿瘤严重压迫而且肿瘤还包裹着大脑前的动脉手术
图片尺寸600x465
手术推荐最大程度安全切除肿瘤;放疗推荐分次外照射;化疗推荐替莫唑胺
图片尺寸640x303
深圳电机5人重新鉴定职业病结果曝光均为职业性肿瘤
图片尺寸550x769
患者花5万切瘤后不理赔太平洋保险良性肿瘤不在保障范围
图片尺寸600x450
肿瘤疾病病理形态学编码常见问题答疑(三)_诊断_细胞_表皮
图片尺寸1080x608
死亡证明120元病危通知450元各地公章都能盖暗黑文书市场很猖狂
图片尺寸713x981
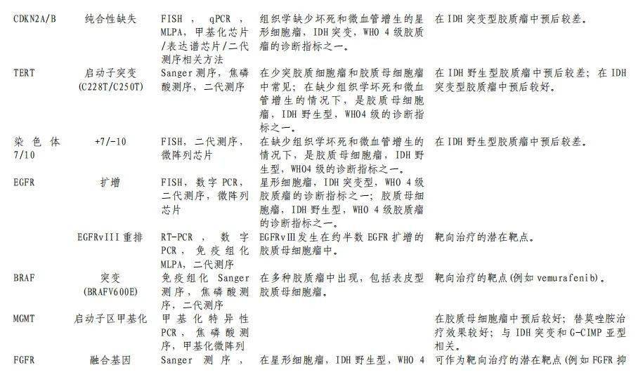
最新| 卫健委-脑胶质瘤诊疗指南(2022年版)_治疗_诊断_肿瘤
图片尺寸908x537