自举电路

晶体管自举电路工作原理
图片尺寸752x514
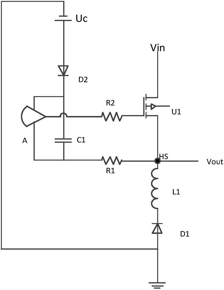
一种上桥臂栅极自举电路的制作方法
图片尺寸1000x534
到底什么是自举电路多年来大学的教科找不到很多解释也都不太清楚请
图片尺寸831x526
驱动电路具有自举升压,功率放大,硬件互锁,为电机电流检测电路提供
图片尺寸640x488
一文学会自举电路原理
图片尺寸778x527
自举电路ppt
图片尺寸1080x810
自举电路
图片尺寸290x234
一种自举驱动电路以及开关电源电路
图片尺寸773x1000
以半桥驱动芯片fan73933为例说明自举原理
图片尺寸882x323![[求助]请老师和同学帮帮我~自举电路与复合管的ocl电路[求助]](https://i.ecywang.com/upload/1/img0.baidu.com/it/u=2633354200,2371632301&fm=253&fmt=auto&app=138&f=JPEG?w=500&h=375)
[求助]请老师和同学帮帮我~自举电路与复合管的ocl电路[求助]
图片尺寸1152x864
图2 为一种自举型( self-boost ) 电荷泵的电路原理图
图片尺寸291x309
自举电路
图片尺寸331x232
这是一个自举电路,为什么b1电压会在某一时刻变大?
图片尺寸1052x780
电路中的c1称为自举电容
图片尺寸313x365
自举电路,什么是自举电路?自举电路的最新报道
图片尺寸490x276
图1.基本自举电源电路拓扑
图片尺寸205x280
加入自举电路的otl电路
图片尺寸581x725
otl功放电路中的自举电容
图片尺寸360x390
自举电容电路分析一例
图片尺寸490x508
高性能低成本igbt负压自举驱动电路
图片尺寸1000x792