自制emp电路图

采用em4095芯片做的125khzrfid读卡器的电路图
图片尺寸732x436
emp(电磁脉冲)
图片尺寸768x302
emp电源电路.jpg
图片尺寸441x235
求助,自制一台充电机不知何故多次击穿控制极和阴极,求大家给我指点
图片尺寸3760x2820
求一个靠谱点的emp耳放图纸
图片尺寸750x339
画的一个u盘原理图pcb源文件,用的emmc芯片
图片尺寸816x547
民用级别的emp的实用案例
图片尺寸460x343
emmc电路设计
图片尺寸1395x694
emcem1型彩色显示器的电源电路图
图片尺寸2467x1610
一款对讲机电路
图片尺寸1618x1082
emmc的测试座原理图
图片尺寸1188x918
diy大赛hifidiy2016第十二届diy大赛全对称双差分场管功放
图片尺寸800x485
我做一个输入220v,输出12v/15w的反激式开关电源
图片尺寸1013x495
正负110v高压输出仿真在实际应用该芯片时需注意,在原边添加缓冲电路
图片尺寸1567x1033
我的emp-mj 耳放也完成了!
图片尺寸764x517
微电脑低频电疗仪电路图
图片尺寸846x677
emp
图片尺寸852x522
纯二6p3p的困惑
图片尺寸873x410
自制一套性能优越的家庭影院av组合02-电机控制专区电路图-电子产品
图片尺寸777x496
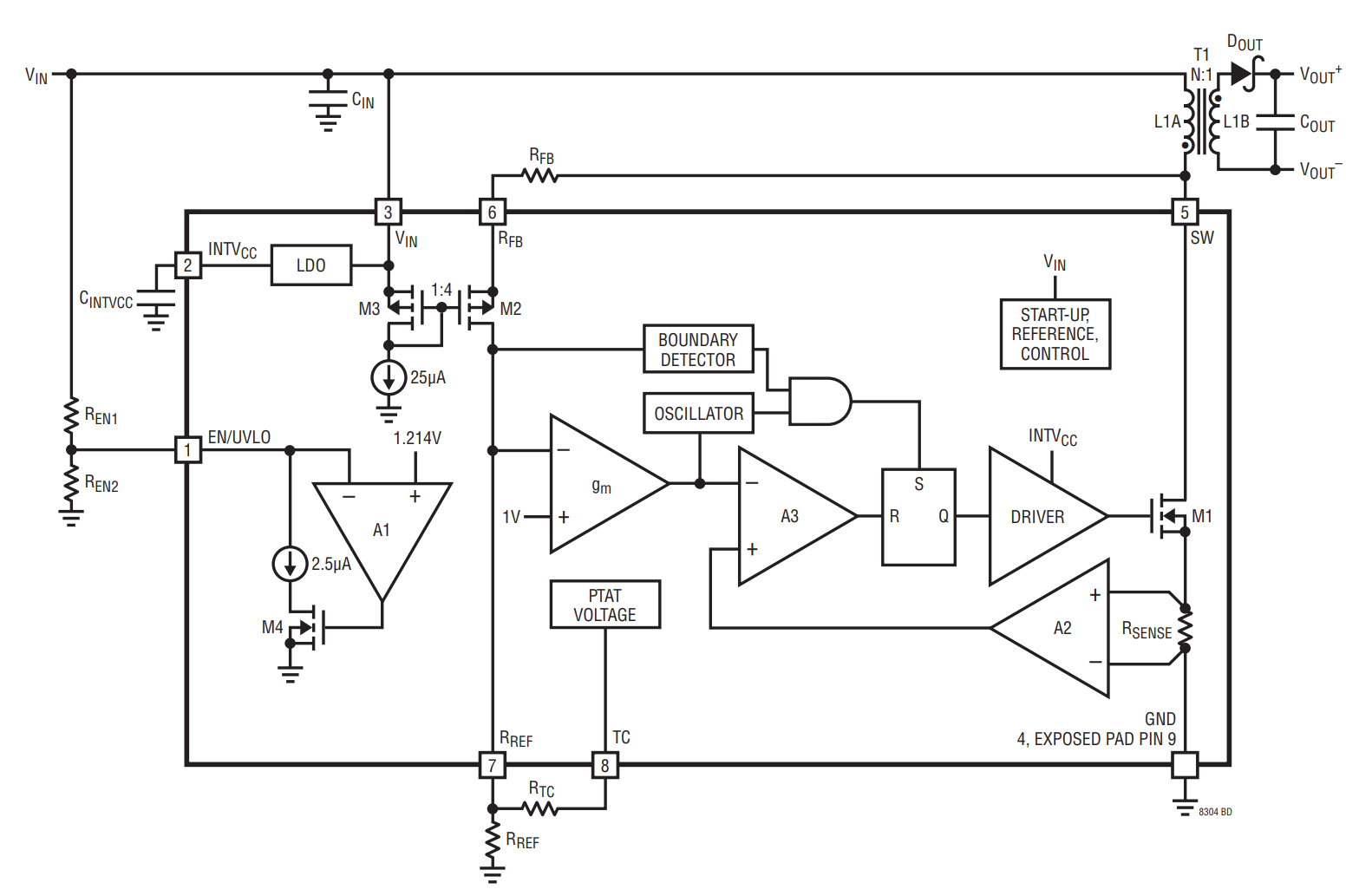
文档下载 所有分类 工程科技 电子/电路 > em3_v30原理图温度 d1 d2
图片尺寸1243x745