自制led恒流电源电路图

一例简单的led恒流电源电路
图片尺寸603x304
分享一个简洁基本的恒流源电路
图片尺寸359x637
二个tl431组成的led恒流电路图与原理分析驱动电路
图片尺寸923x704
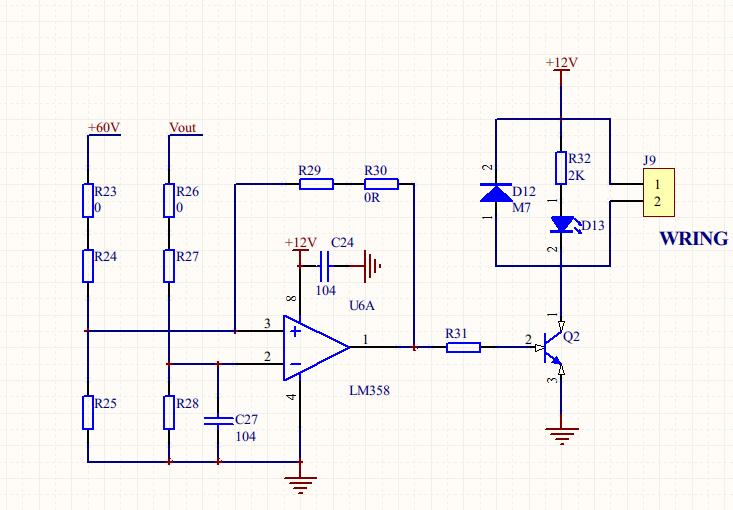
稳压电源效率大于95降压恒流电路图分享led降压恒流驱动芯片h6119440v
图片尺寸1280x720
可调式恒流led控制电路包括第一直流电源,第二直流电源,基准电压控制
图片尺寸1566x1255
大功率led恒流驱动电路的设计实例
图片尺寸591x327
cn213368189u_led灯用的恒压恒流电源电路
图片尺寸1780x708
led恒流开关电源电路
图片尺寸1504x1319
简单三极管组成的恒流源电路图
图片尺寸920x1300
diy一个微型数显恒压恒流电源
图片尺寸1108x656
晶体管恒流源电路
图片尺寸622x502
恒压恒流可调电源问题
图片尺寸1319x779
电源/效率大于95%_恒压恒流可调电源电路图_老秃大哥的博客-csdn博客
图片尺寸733x510
led恒流驱动电路 - 电源电路图 - 电子发烧友网
图片尺寸847x426
一种led恒流驱动电路制造技术
图片尺寸1000x550
芯鼎盛led驱动电源管理芯片tx6214设计的dcdc升压恒流demo说明
图片尺寸2479x1737
cn207995476u_一种草坪灯恒压恒流开关电源电路失效
图片尺寸1902x1282
设计实例:基于lm3409的led恒流驱动电路_电源技术与新能源-面包板社区
图片尺寸1280x720
led恒流电源的介绍
图片尺寸1166x579
工程科技 信息与通信 最简单led恒流源一个简单的线性的led驱动电路
图片尺寸489x458