自动化设备电路图

28例电气自动控制电路图都是干货快收藏吧
图片尺寸2480x1779
28款电气自动控制电路图汇总(含供电电路/温控电路/自动控制电路等)
图片尺寸640x954
28例电气自动控制电路图,都是干货,快收藏吧!
图片尺寸1900x1852
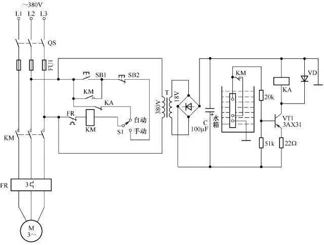
30个电气自动控制电路图,搞电气自动化的同学应该都能看懂
图片尺寸640x562
一种自动控制给料机的电气控制系统
图片尺寸1283x1742
免费文档 所有分类 工程科技 电子/电路 电气自动化-常见的电气控制
图片尺寸893x767
带自动控制的电气设备控制原理图cad图纸
图片尺寸1440x1020
智能楼宇设备自动化系统实训台设计
图片尺寸1259x707
一种压力自动控制电路制造技术
图片尺寸986x1000
中国工控28例电气自动控制电路图都是干货快收藏吧
图片尺寸1280x824
请有经验的师傅帮忙能否画一张自动化电路图,前面一台电机达到一定
图片尺寸847x606
逆变氩弧焊机电路图.jpg
图片尺寸1119x739
机械控制中常见自动控制电路原理图
图片尺寸640x480
配电自动化电路图:30个电气自动控制电路图(28)
图片尺寸640x704
还有电动门信号,甚至两台电子狗在近距离时也会产生
图片尺寸959x585
kt353四泵全自动电气原理图.png
图片尺寸1600x1200
cn212848216u_自动化装置的合闸回路,跳闸回路及控制系统有效
图片尺寸2017x1536
自动焊接设备 - 电气图纸 - 电气,电力电气,电子通信,电气自动化,照明
图片尺寸708x511
某炼钢车间电气自动化改造图纸_设备控制原理图_土木在线
图片尺寸1440x1020
28例电气自动控制电路图,超实用电路图集合!_自动化
图片尺寸640x483