自动控制电路

每日一图,单相电机自动往返运行控制电路.1,实现单相电动机的 - 抖音
图片尺寸1228x778
28例精选电气自动控制电路图,学会电气自动控制系统不在话下!
图片尺寸640x868
28例电气自动控制电路图,都是干货,快收藏吧!
图片尺寸2341x2144
28例电气自动控制电路图,都是干货,快收藏吧!
图片尺寸1940x2893
17,污水泵一备一用手动和自动控制电路(电路图,实物仿真图)
图片尺寸1728x812
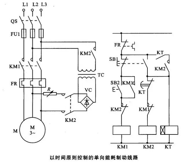
自动控制的自耦减压启动控制电路
图片尺寸1633x1687
【收藏】制药行业34种自动控制原理图
图片尺寸640x573
28例电气自动控制电路图,都是干货,快收藏吧!
图片尺寸2480x1779
中国工控28例电气自动控制电路图都是干货快收藏吧
图片尺寸2396x1920
28例精选电气自动控制电路图,学会电气自动控制系统不在话下!
图片尺寸640x686
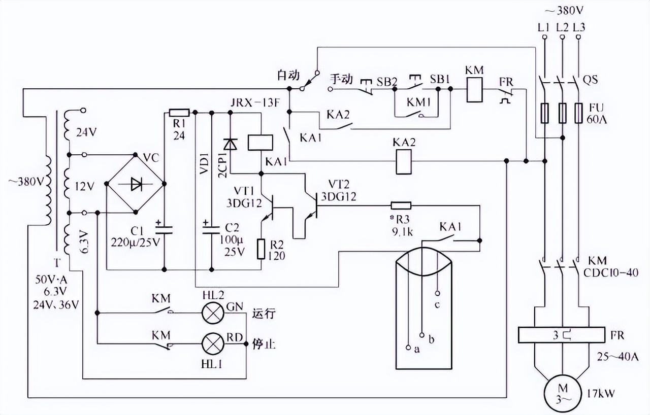
28例电气自动控制电路图,快收藏!
图片尺寸1280x818
28例电气自动控制电路图,快收藏!
图片尺寸1280x824
28例电气自动控制电路图,都是干货,快收藏吧!
图片尺寸1900x1852
自动投入控制电路
图片尺寸1698x1285
水泵自动控制电路图
图片尺寸594x428
基于vca822的增益自动控制电路
图片尺寸2090x2131
水位自动控制电路
图片尺寸937x595
eocr电动机保护电路-自动控制-维库电子市场网
图片尺寸3018x1774
开关自动控制与按钮手动操作,双重控制水泵的启动与停止的控制电路
图片尺寸1703x1427
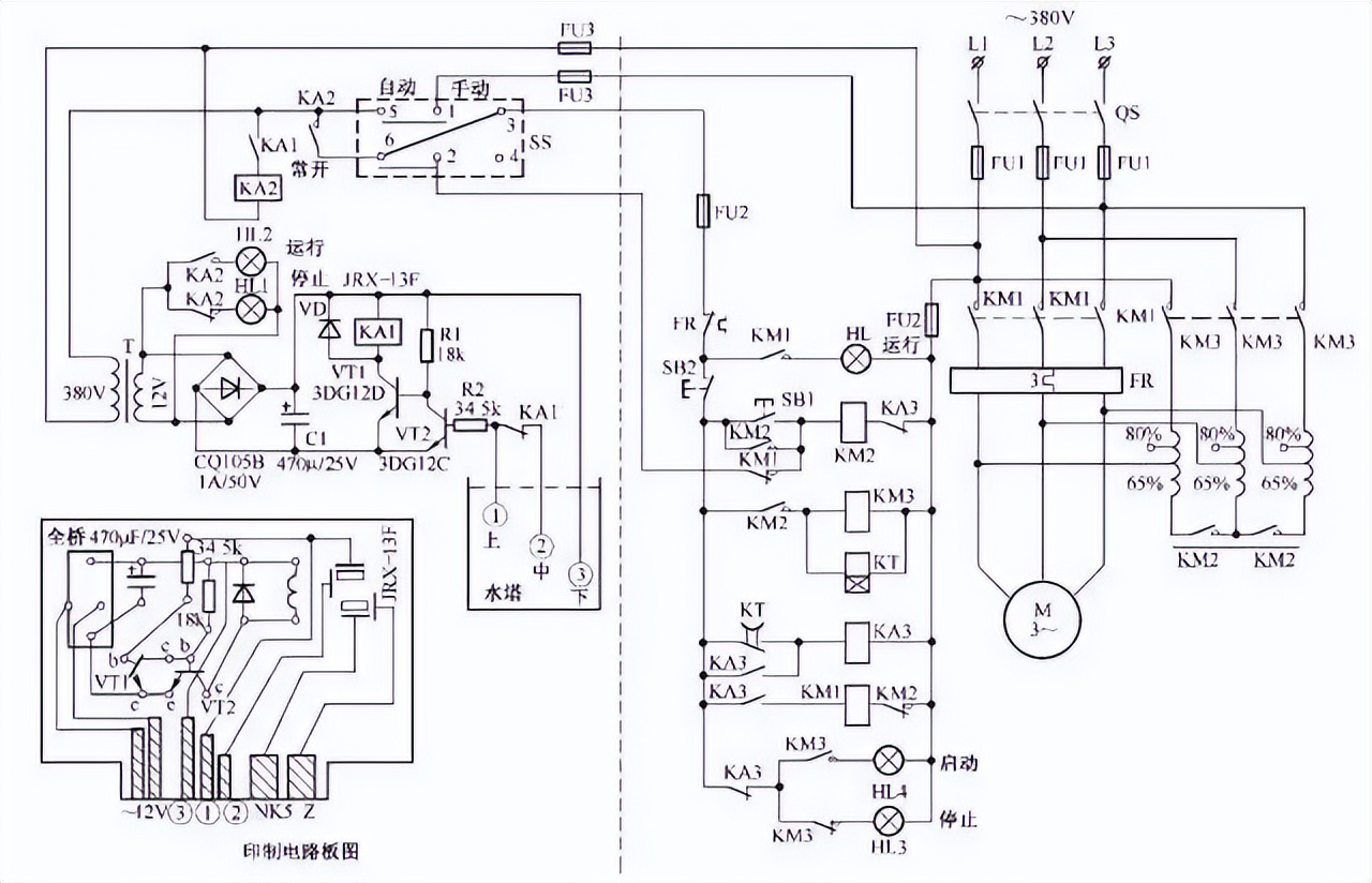
中国工控28例电气自动控制电路图都是干货快收藏吧
图片尺寸1940x2291