花钟教学设计

部编版人教版三年级语文下册13花钟精品教案教学设计小学优秀公开课1
图片尺寸920x1301
花钟教学设计
图片尺寸920x1301
部编小学三年级语文下册花钟教学设计
图片尺寸920x1302
《花钟》教学设计_第1页
图片尺寸2233x3300
市级一等奖,语文教学设计《花钟》91.《花钟》教学设计 一, - 抖音
图片尺寸1080x1523
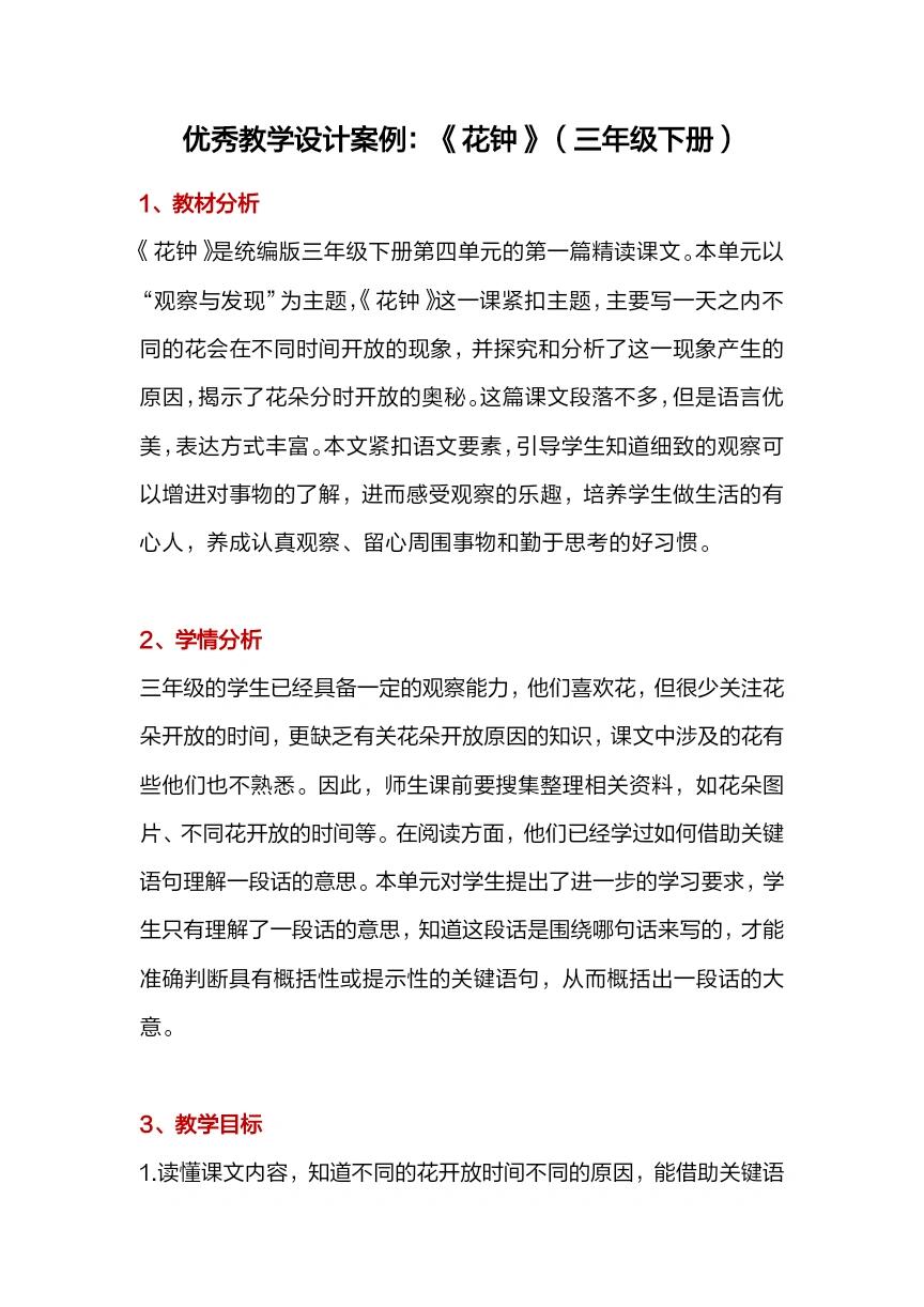
优秀教学设计案例:《花钟》(三年级下册)
图片尺寸864x1222
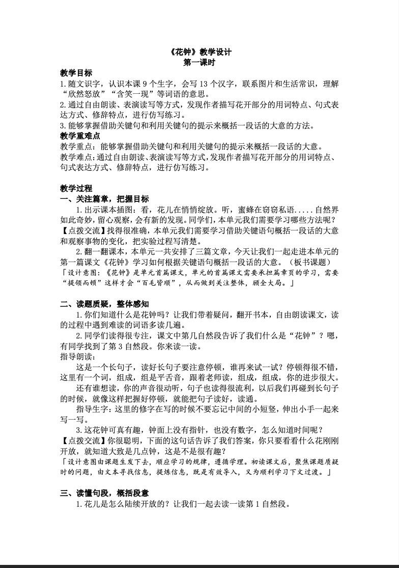
花钟教案.doc_第1页
图片尺寸920x1302
花钟教学设计新部编版_第3页
图片尺寸2025x2818
【部编版】三年级语文下册第13课《花钟》教学设计_第1页
图片尺寸3202x3300
《花钟》网络教学设计-0_第2页
图片尺寸1860x2631
三年级下册语文 第13课教学设计 (包含教学反思)-3 花钟教案_第4页
图片尺寸1860x2631
花钟教学设计
图片尺寸920x1300
《花钟》教学设计
图片尺寸920x1303
《花钟》网络教学设计-0_第5页
图片尺寸1860x2631
备课分享|《花钟》教学设计
图片尺寸784x1114
人教版小学语文三年级上册《花钟》教学设计新部编版_第3页
图片尺寸1991x2818
花钟教学设计
图片尺寸920x1302
花钟教案
图片尺寸920x1302
三下语文教学设计第13课花钟
图片尺寸1080x1440
优秀教学设计案例:《花钟.@超级学霸引路者的动态
图片尺寸1810x2560