苏丹共和国简介

1第一框苏联早期社会主义道路的探索 课件(人教版
图片尺寸1080x810
东欧各国政权更迭之后,德国统一,南斯拉夫分裂为五个共和国, 捷克
图片尺寸1080x810
美苏争霸ppt
图片尺寸1080x810
历史:第三课《美国的独立》课件(川教版九年级上)ppt
图片尺寸1080x810
【名师大讲堂】2012年高考历史复习一轮 第8讲 文艺
图片尺寸1080x810
2015年人民版高中历史必修二第7专题:苏联社会主义建设
图片尺寸1080x810
南苏丹共和国
图片尺寸600x799
初期阶段ppt 苏台德地区 布拉格 德国法西斯的扩张(1938年~1939年3月)
图片尺寸1080x810
丹麦国家介绍,吃住行游购娱
图片尺寸1080x810
所有分类 人文社科 军事/政治 美苏争霸ppt 两极对峙格局的国际关系
图片尺寸1080x810
南苏丹共和国-地图
图片尺寸1100x1174
国名趣谈3什么是苏丹世界上还有哪些苏丹国
图片尺寸570x696
高中历史人民版必修二专题七 苏联社会主义建设的经验
图片尺寸1080x810
第一次工业革命复习课件答案ppt
图片尺寸1080x810
苏台德区 莱 茵 区 德国 奥地利
图片尺寸1080x810
美苏争霸中对华政策的变化ppt
图片尺寸1080x810
1938年9月《慕尼黑协定》 苏台德等地割让给德国 1939年控制了捷克斯
图片尺寸1080x810
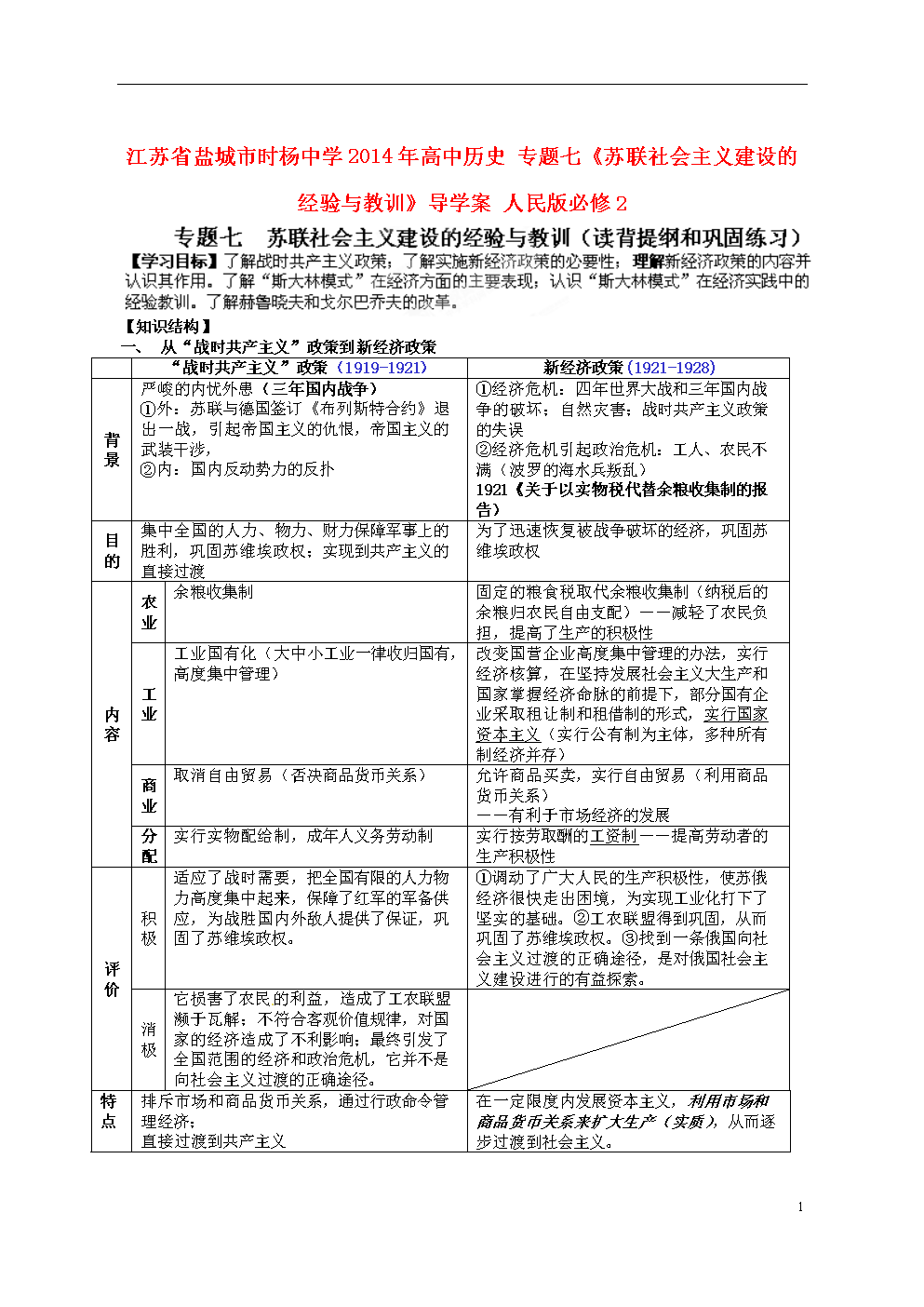
【推荐】江苏省盐城市时杨中学2014年高中历史 专题
图片尺寸993x1404
p> b>苏丹共和国 /b>(阿拉伯语:
图片尺寸667x722
苏丹共和国,沙漠绿洲,城市,栋古拉,努比亚
图片尺寸1200x800