苯妥英钠中毒

苯妥英钠片说明书_第1页
图片尺寸1754x2479
揭秘苯妥英钠!抗癫痫的神奇药物
图片尺寸1080x1443
强心苷类药物治疗心力衰竭,中毒解救药 药理作用,正性肌力作用,负性
图片尺寸1080x1438
苯妥英钠的合成
图片尺寸946x1280
苯妥英钠片使用说明书
图片尺寸945x1123
药物化学 药物的氧化变质实验 药物水解变质实验 苯妥英钠的合成
图片尺寸1718x3813
药物化学常考结构式汇总
图片尺寸1633x2560
苯妥英钠的合成_第1页
图片尺寸1860x2631
【药理学经典药物重点内容介绍】苯妥英钠 【考点提炼】苯妥英钠两大
图片尺寸1920x2560
治疗复杂部分性癫痫治疗药物注射用苯妥英钠_第1页
图片尺寸1860x2630
药物化学 药物的氧化变质实验 药物水解变质实验 苯妥英钠的合成
图片尺寸1718x3813
【药理学经典药物重点内容介绍】苯妥英钠
图片尺寸1920x2560
地高辛中毒了,首选药有吗?
图片尺寸800x1069
苯妥英钠
图片尺寸1920x2560
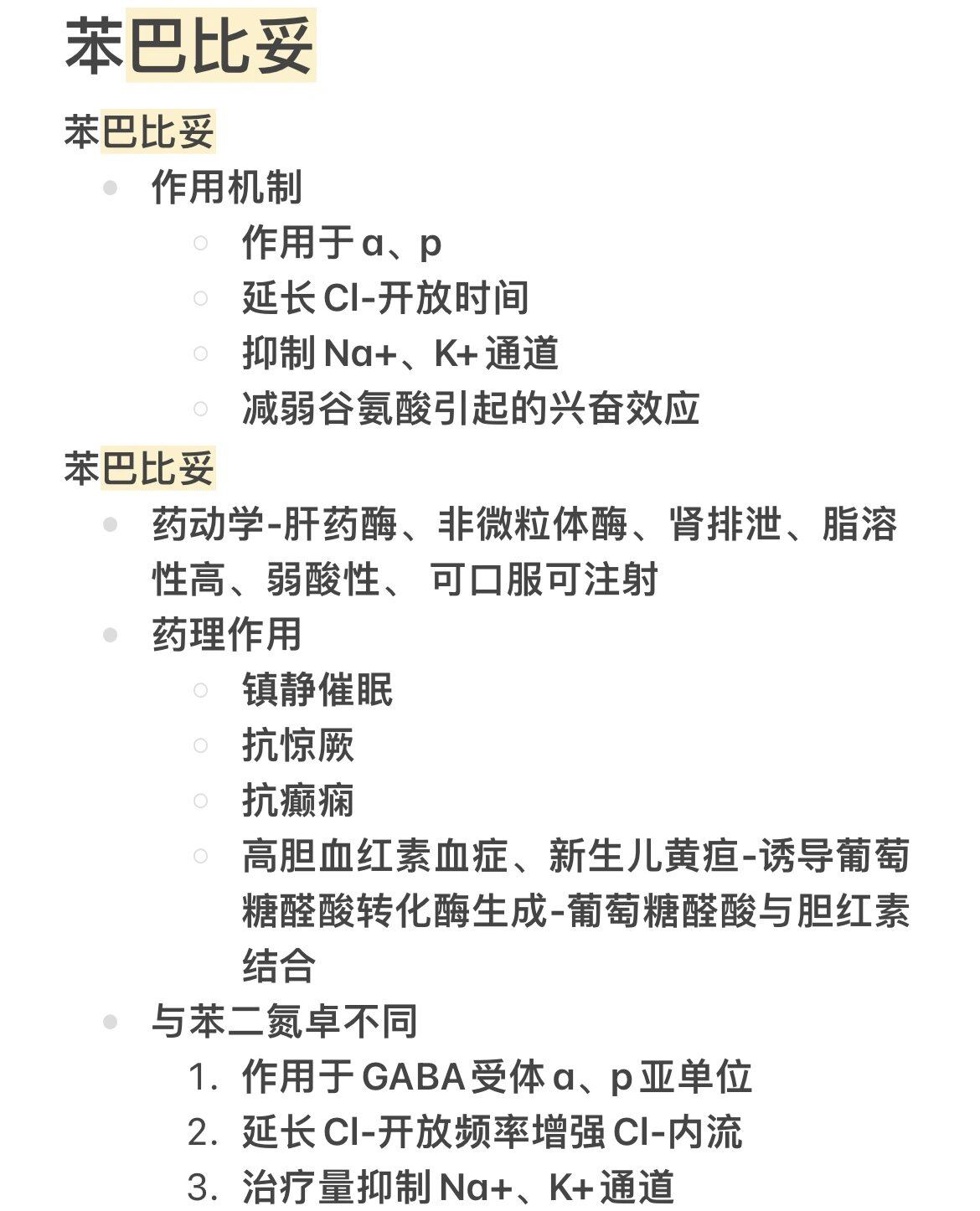
day5药理学苯巴比妥,苯妥英钠
图片尺寸1170x1446
苯妥英钠怎么用?
图片尺寸1245x1659
34例苯妥英钠血药浓度监测及影响因素分析_第1页
图片尺寸1275x1650
苯妥英钠考点必备 97结构特点: 白色或类白色结晶性粉末,无臭,味苦
图片尺寸1385x1280
苯妥英钠片(汾河)洋地黄中毒时出现的各种室上性及室性心律失常是本品
图片尺寸1000x1000
药理学抗癫痫惊厥药物之苯妥英钠
图片尺寸1152x1535