英超球队关系图

【干货】2019最新英超派系查询,你值得拥有!
图片尺寸579x812
21-22赛季英超球队派系划分深入研究球队的各种关系,就是一个非常复杂
图片尺寸860x680
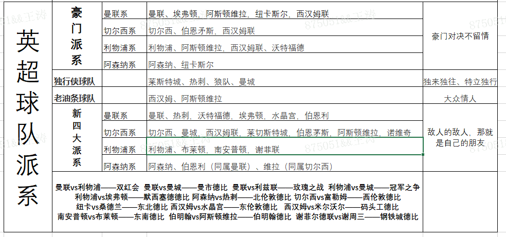
每日小知识英超联赛球队派系
图片尺寸984x461
五大联赛最贵11人阵容 英超独占鳌头
图片尺寸640x582
外媒评英超和西甲十年最佳阵容,哪个阵容更强?
图片尺寸640x609
英超伦敦no.
图片尺寸1080x1070
英超
图片尺寸640x406
英超身价最高阵容:曼联2人曼城5席!转会估价最高并非博格巴
图片尺寸640x525
英超球队位置关系
图片尺寸640x761
英超联赛派系大全2019 利物浦 曼联 曼城敌友关系图
图片尺寸720x1280
英超20支球队分布图_腾讯新闻
图片尺寸827x1000
英格兰部分职业足球俱乐部分布图要知道在今年夏窗,英超转会市场的
图片尺寸580x290
英国足球俱乐部图标(英超东拉西扯——盘点本赛季伦敦的六支英超球队)
图片尺寸1160x1216
英超惊现死亡循环穆帅拼图皇马巴萨太easy图
图片尺寸550x512
【揭秘】你死我活的英超伦敦德比
图片尺寸828x549
英超有什么球队关键词英超有几支球队
图片尺寸950x735
英国排名最后一位的公爵,与王室有血缘关系,拥有3处庄园
图片尺寸824x887
英超新赛季巡礼】
图片尺寸600x770
22-23赛季的英超格局:小城名队不再有? - 知乎
图片尺寸2400x1350
漫长的英国(上)
图片尺寸874x754