英飞凡适应症

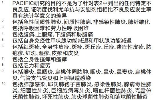
英飞凡度伐利尤单抗注射液500ml10ml120mg14ml
图片尺寸528x646
英飞凡度伐利尤单抗注射液500ml10ml120mg14ml
图片尺寸564x821
杆菌,梅毒螺旋体及衣原体等对本品敏感的病原体引起的下列感染:败血症
图片尺寸1000x1000
抗癌日记肿瘤热能打英飞凡吗
图片尺寸1080x1439
不要比钱到了医院都是纸#记录真实生活 #手机摄影 #音乐 # - 抖音
图片尺寸1920x1440
2.隐球菌病,用1000_1000
图片尺寸1000x1000
英飞凡度伐利尤单抗注射液500ml10ml120mg14ml
图片尺寸539x572
【英飞凡 度伐利尤单抗注射液】价格_功效与副作用
图片尺寸800x800
名:德瓦鲁单抗度伐利尤单抗商品名:英飞凡生产厂家:阿斯利康适应症:不
图片尺寸659x421
小细胞肺癌免疫药英非凡求借求购
图片尺寸1080x1080
推荐新药/【英飞凡】度伐利尤单抗注射液
图片尺寸800x800
英飞凡度伐利尤单抗注射液500ml10ml120mg14ml
图片尺寸546x427
肺癌新药阿斯利康英飞凡在桂中大药房正式上架销售
图片尺寸935x792
英飞凡度伐利尤单抗注射液500ml10ml120mg14ml
图片尺寸543x353
i药度伐利尤单抗(英飞凡)说明书(适应症_用法用量_副作用_不良反应)
图片尺寸531x381
膀胱癌标志物_膀胱癌肿瘤标志物_膀胱癌标志物检测项目 - 癌症123
图片尺寸526x433
【英飞凡 度伐利尤单抗注射液】价格_功效与副作用
图片尺寸800x800
接触性皮炎,过敏性皮炎,局部神经性皮炎,湿疹,皮肤瘙痒症及其他皮炎
图片尺寸1000x1000
英飞凡在意大利iii期非小中的成本获益
图片尺寸493x572
药物名称:度伐利尤单抗(imfinzi)制造商:阿斯利康适应症:用于治疗长期
图片尺寸600x400