苹果手表参数

apple苹果手表apple watch series7iwatchs5ses6代电话运动智能gps s5
图片尺寸790x1126![购买建议一,功能三款候选产品的详细参数对比[2]如下:定位:series 6 >](https://i.ecywang.com/upload/1/img1.baidu.com/it/u=2778035215,3412222157&fm=253&fmt=auto&app=138&f=JPEG?w=500&h=593)
购买建议一,功能三款候选产品的详细参数对比[2]如下:定位:series 6 >
图片尺寸2036x2414
苹果手表apple watch怎么挑选? - 知乎
图片尺寸1486x837
二手95新苹果applewatchseries3三代s3智能手表gps版玫瑰金42mm
图片尺寸750x934
2022年7月智能手表选购攻略高性价比智能手表推荐华为苹果佳明tic
图片尺寸980x1148
苹果智能手表
图片尺寸680x903
苹果手表,三款参数对比7215_苹果手表_科技数码_影音智能
图片尺寸1000x1000
apple watch series 5苹果手表 s5 gps 支持ecg心电图智能手表 运动黑
图片尺寸990x1230
2022年苹果手表(apple watch)全系列选购指南 - 知乎
图片尺寸1540x2371
适用苹果applewatch1/2/3手表表带 头层真牛皮商务带包装高档表带
图片尺寸360x360
apple苹果通用iwatch运动手表s6男女士宇航员蓝牙通话离线支付心率
图片尺寸1026x1260
苹果发布会根本不用看,apple watch s9升级幅度太小了!_pro_智能_手表
图片尺寸909x1280
而流畅度则关系到手表的处理性能.
图片尺寸640x567
【二手95成新】apple iwatch苹果手表s5 3代4代s3s4 二手applewatch
图片尺寸990x1243
apple苹果 apple watch se苹果手表se2代 iwatch se智能运动手表 金砂
图片尺寸750x1189
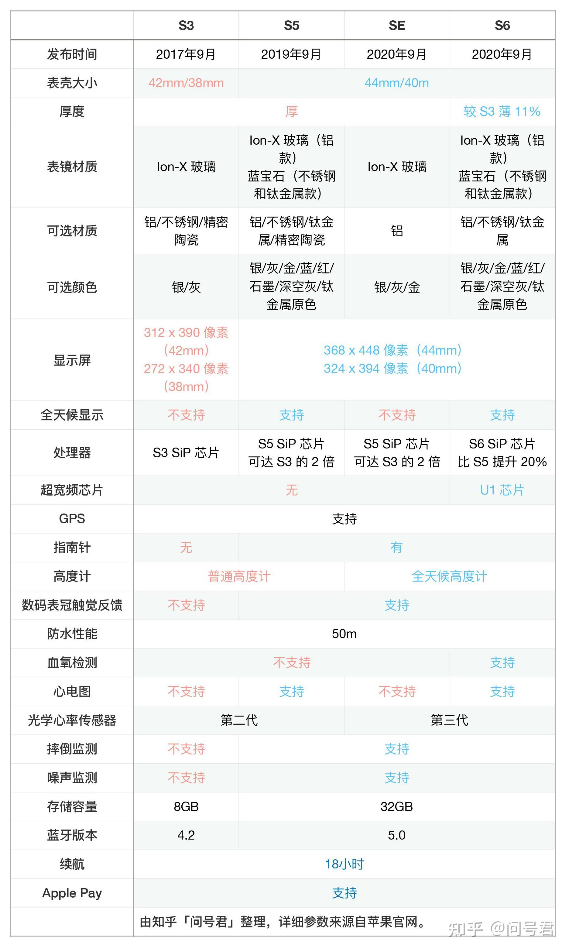
apple watch表款参数对比
图片尺寸720x596
更新s7苹果手表applewatch选购指南
图片尺寸1873x3133
【二手99新】apple iwatch3代 苹果手表s3 智能国行电话手表 铝金属
图片尺寸750x1094
2022年苹果智能手表 apple watch 选购攻略,一文帮你搞定所有疑惑
图片尺寸1028x680
7815hellow~我是加班加点给大家作图苹果粉7815还是老传统
图片尺寸1080x1441