药品注册流程图

【图解】一图了解药品注册流程!
图片尺寸750x3453
保健食品 药品注册资料及流程
图片尺寸660x551
新药申报审批(药品注册流程图)拟仿药品申报审批程序图,生物制 - 抖音
图片尺寸400x736
药品注册申报流程
图片尺寸920x1302
进口药品注册流程
图片尺寸750x1128
药品注册申请程序
图片尺寸786x787
化药进口药品注册申报工作流程
图片尺寸630x745
进口药品注册的申报与审批程序图
图片尺寸717x528
一图读懂药品注册申请流程!
图片尺寸2560x1280
工作流程图药品注册流程图
图片尺寸920x1302
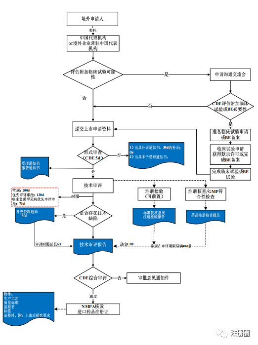
药品注册流程图
图片尺寸515x622
药品注册流程.doc
图片尺寸993x1404
新药注册流程_文库吧
图片尺寸800x1132
本文将着重介绍新药(化药)注册申报的一般流程和主要环节(附流程图)
图片尺寸640x569
推陈出新亮点不断细读药品注册管理办法新规mhp君悦评论
图片尺寸1766x1206
新药pre-ind ind nda及国内药品注册沟通交流制度介绍与思考
图片尺寸969x1971
国产药品再注册审批
图片尺寸855x816
化药进口药品注册申报工作流程
图片尺寸522x699
进口药品注册的申报与审批程序图
图片尺寸800x1133
仿制境内已上市化学原料药审批流程图附:相关收费标准根据《药品注册
图片尺寸608x714