菏泽公交车路线图

菏泽公交56路
图片尺寸546x417
菏泽公交23路
图片尺寸547x586
菏泽公交5路
图片尺寸635x516
5月6日起,菏泽52条公交线路,运营时间有变!
图片尺寸660x1445
菏泽公交27路是一条公交路线,共50个站点
图片尺寸533x495
注意明日起菏泽公交时间有变化
图片尺寸677x462
菏泽这3条公交线路将停运!
图片尺寸1080x1717
菏泽公交13路
图片尺寸635x533
菏泽公交公司对105路,66路,50路线路优化征求意见的公示
图片尺寸343x639
菏泽5路公交车在吴店找到"家"啦
图片尺寸580x714
明天7月18日,菏泽城际公交963因菏泽高铁广场发车区无法进
图片尺寸1918x1260
菏泽这3条公交线路将停运!
图片尺寸1080x1809
图片尺寸588x579
菏泽市公交路线一览表
图片尺寸920x1303
菏泽公交新线路助力春节出行:购物,游玩,夜间的全方位体验
图片尺寸284x581
菏泽市区新增3条赏花公交专线!附:线路走向,首末班时间
图片尺寸660x557
菏泽公交集团多元服务邀您体验赏花出行新选择
图片尺寸1080x810
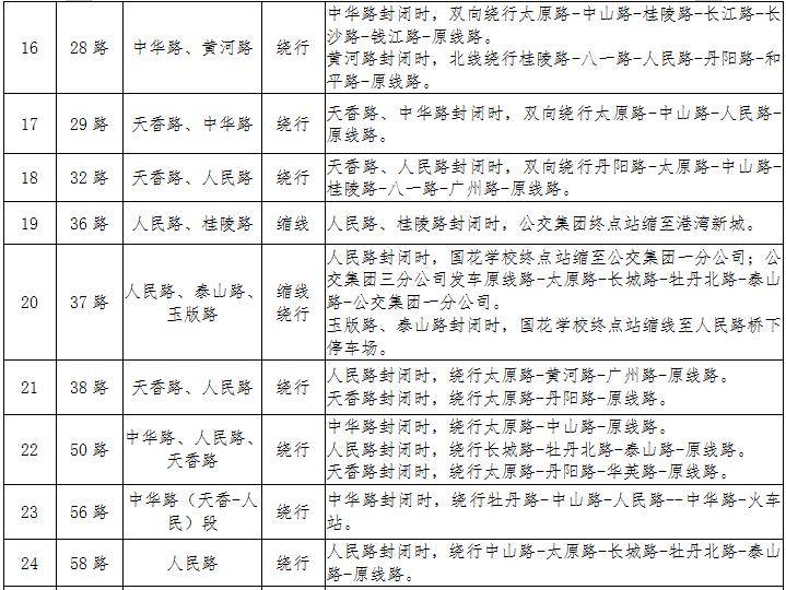
菏泽城区30条公交线路,将临时调整!
图片尺寸719x540
事关菏泽公交出行!1条线路停运,3条线路有调整
图片尺寸706x603
菏泽:又一县公交免费!
图片尺寸640x360