葛军 试卷

高考数学模拟试题(葛军命题) - 知乎
图片尺寸1818x2560
高考数学模拟试题(葛军命题) - 知乎
图片尺寸1818x2560
高考数学模拟试题(葛军命题) - 知乎
图片尺寸2940x4142
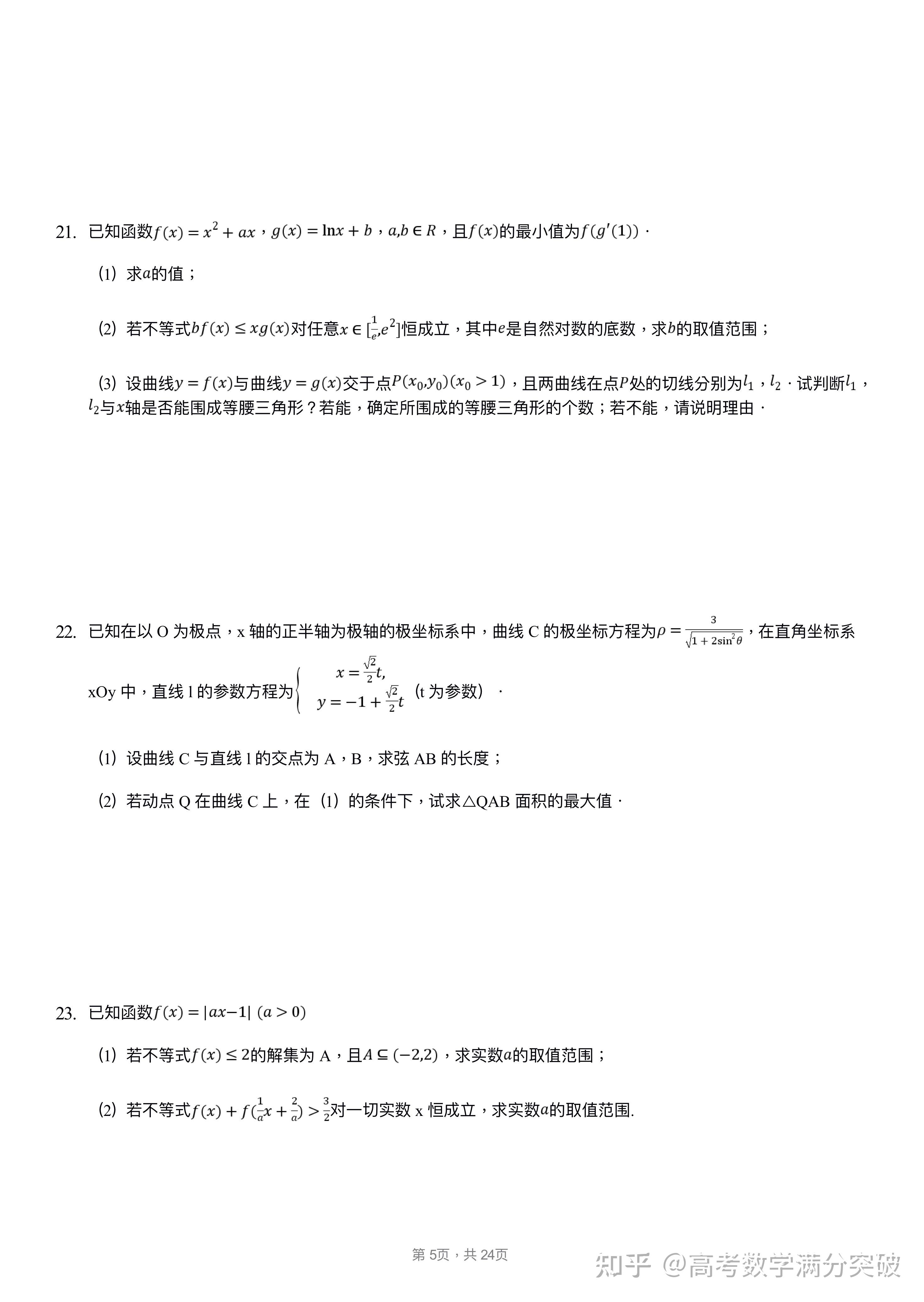
高考数学模拟卷(一) 命题人:葛军 一,选择题(本大题共12小题,共60.
图片尺寸496x702
03年高考生回忆现在的江苏卷很难葛军出的试卷你做过吗
图片尺寸640x568
葛军出的数学高考题 - 百度文库
图片尺寸496x702
03年高考生回忆现在的江苏卷很难葛军出的试卷你做过吗
图片尺寸640x712
03年高考生回忆:现在的江苏卷很难?葛军出的试卷你做过吗?
图片尺寸640x659
最难的一届高考数学试卷,那就是2003年高考,葛军大爷出题的#高中数学
图片尺寸828x1022
葛军出的数学试卷有多难?
图片尺寸640x373
葛军出的高考数学题让数学天才倒下了
图片尺寸500x390
03年数学全国均分仅50分都怨数学帝葛军网友葛大爷很冤枉
图片尺寸558x724
葛军出征,寸草不生!考场 - 抖音
图片尺寸988x1928
闻风丧胆数学帝辟谣世间再无葛军卷
图片尺寸891x691
2010年江苏省高考数学试卷 一,填空题(共14小题,每小题5分,满分70分)
图片尺寸496x702
闻风丧胆数学帝辟谣世间再无葛军卷
图片尺寸598x563
"今年高考数学题不是我出的","被出题人"葛军的辟谣和无奈
图片尺寸640x551
"数学帝"葛军亲自出来辟谣,2019试卷不是我出的 网友评论亮了
图片尺寸640x893
"葛军一出,谁与争锋?"高考数学,风云又起
图片尺寸640x224
今天本来是高考!疑似葛军命题的高考试卷流出,难度恐怖!
图片尺寸801x1110