蒋明辉jm事件

这是真的吗
图片尺寸506x900
如何看待《jm帝国》作者蒋明辉因涉嫌制作淫秽物品牟利罪被沈阳公安
图片尺寸1080x1693
如何看待《jm帝国》作者蒋明辉因涉嫌制作淫秽物品牟利罪被沈阳公安
图片尺寸1080x2400
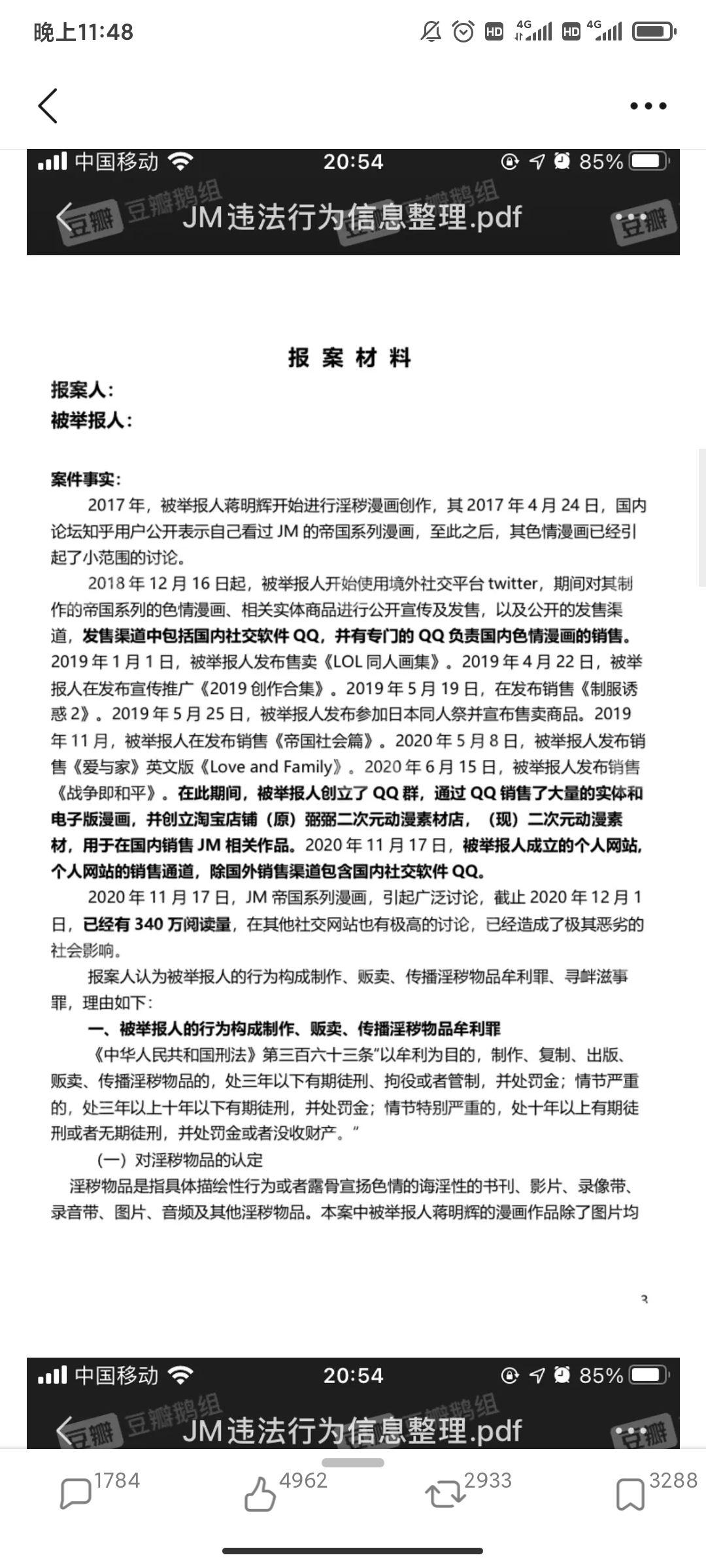
河外含量 jm帝国作者蒋明辉被抓了!
图片尺寸1080x918
称仙破解版下载
图片尺寸500x748
如何看待《jm帝国》作者蒋明辉因涉嫌制作淫秽物品牟利罪被沈阳公安
图片尺寸1125x1014
如何看待jm帝国作者蒋明辉因涉嫌制作淫秽物品牟利罪被沈阳公安机关
图片尺寸1080x1570
微博正文
图片尺寸440x577
女子与闺蜜吵架被发裸照:已有上百人看过了(图)
图片尺寸550x440
凌晨2:00,24岁的知名女歌手被男友连刺65刀,当场死亡,极其悲惨
图片尺寸446x519
蒋明辉这货12月22号貌似还觉得自己没事呢?
图片尺寸1080x1186
蒋明辉##jm帝国漫画
图片尺寸690x999
如何看待《jm帝国》作者蒋明辉因涉嫌制作淫秽物品牟利罪被沈阳公安
图片尺寸1123x1306
漫画作者蒋明辉被抓,jm帝国黄昏
图片尺寸640x614
谁造就了曾春亮但凡重视这两点也许悲剧本不会发生
图片尺寸600x1030
什么脑回路?拿肖战给jm蒋明辉洗地?
图片尺寸600x882
26岁坠亡女教师,丈夫否认家暴,欺负她不会说话了吗?
图片尺寸600x793
蒋明辉jm是什么梗蒋明辉jm是什么意思
图片尺寸341x453
河外含量 jm帝国作者蒋明辉被抓了!
图片尺寸1080x1440
蒋明辉的粉把他塑造成呆萌妹子洗地
图片尺寸1080x1709