蓝斑核神经元

【图注】蓝斑核(locus coeruleus)释放多巴胺到大脑各处
图片尺寸640x529
人脑蓝斑的位置与神经投射示意图.图片来源:journalofcosmology.
图片尺寸555x555
大脑,脑干中的蓝斑核
图片尺寸600x450
蓝斑神经元中oprm1和gpr139共表达
图片尺寸413x643
蓝斑核(神经生物学)_技点科普_技点网(神经生物学)
图片尺寸350x268
为什么人年纪越大越容易分心?
图片尺寸540x360
学习之前想玩一会儿没问题
图片尺寸1000x732
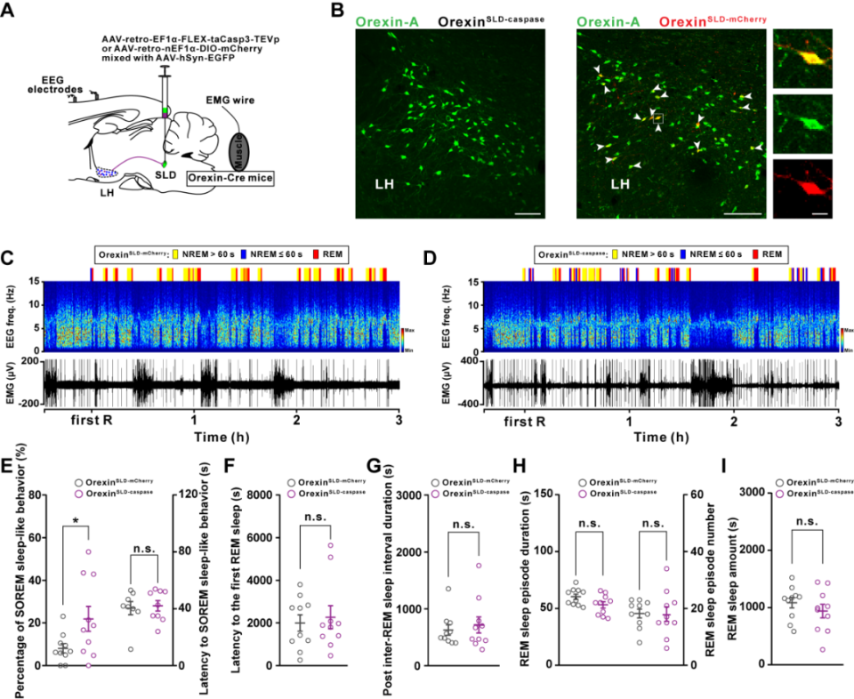
作者采用遗传学策略特异性损毁oxsld神经元
图片尺寸960x786
首先,作者采用双重组酶系统标记特异性投射到sld脑区的orexin神经元
图片尺寸960x924
蓝斑核
图片尺寸290x266
orexin对蓝斑底核神经元活动的调控作用及机制研究
图片尺寸851x671
纹身手稿红蓝神经元
图片尺寸1080x1440
可能跟大脑里的蓝斑核有关这种现象其实脑科学上有一种解释是找到活命
图片尺寸1080x1067
为了解析这种现象背后详细的神经环路机制,研究人员综合利用神经环路
图片尺寸577x343
research︱陆军军医大学张骏/胡荣团队揭示下丘脑-蓝斑底核食欲素神经
图片尺寸960x781
orexin对蓝斑底核神经元活动的调控作用及机制研究
图片尺寸762x457![睡眠核团[13]——pno脑区投射的orexin神经元(oxpno神经元)的钙活动](https://i.ecywang.com/upload/1/img1.baidu.com/it/u=3925763706,2128890277&fm=253&fmt=auto&app=120&f=JPEG?w=500&h=647)
睡眠核团[13]——pno脑区投射的orexin神经元(oxpno神经元)的钙活动
图片尺寸960x1243
是位于 a href="#" data-lemmaid="1208241">脑 /a>干的一个神经核团
图片尺寸760x501
research︱陆军军医大学张骏/胡荣团队揭示下丘脑-蓝斑底核食欲素神经
图片尺寸960x683
【apsb】2024年5期
图片尺寸1080x946