蜂鸣器符号及画法

蜂鸣器电路工作原理及电路图符号大全
图片尺寸724x493
蜂鸣器电路工作原理及电路图符号大全
图片尺寸992x618
蜂鸣器电路工作原理及电路图符号大全
图片尺寸729x642
蜂鸣器电路工作原理及电路图符号大全
图片尺寸728x750
蜂鸣器电路工作原理及电路图符号大全
图片尺寸723x378
蜂鸣器的种类_蜂鸣器的电路符号
图片尺寸384x195
单片机蜂鸣器工作原理是什么?哪位高手可以指教一下
图片尺寸397x230
贴片蜂鸣器二极管正负极电路符号区分方法
图片尺寸300x404
实验2-蜂鸣器控制
图片尺寸607x412
直流电机,伺服电机,变压器,电抗器,互感器,指示灯,蜂鸣器等则很常见
图片尺寸632x2363
下面我们举几个简单的单片机驱动蜂鸣器的编程和
图片尺寸328x303
蜂鸣器电路工作原理及电路图符号大全
图片尺寸564x404
【求解答】两个关于蜂鸣器音乐电路的问题
图片尺寸767x600
压电蜂呜片蜂鸣器
图片尺寸213x170
蜂鸣器的区分方式工作原理和驱动电路图详解
图片尺寸317x382
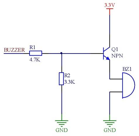
电子符号电子晶体管蜂鸣器npn符号
图片尺寸750x869
直流电机,伺服电机,变压器,电抗器,互感器,指示灯,蜂鸣器等则很常见
图片尺寸656x682
51单片机 蜂鸣器程序
图片尺寸347x289
让蜂鸣器发声
图片尺寸343x261
蜂鸣器常见错误电路分析
图片尺寸475x465