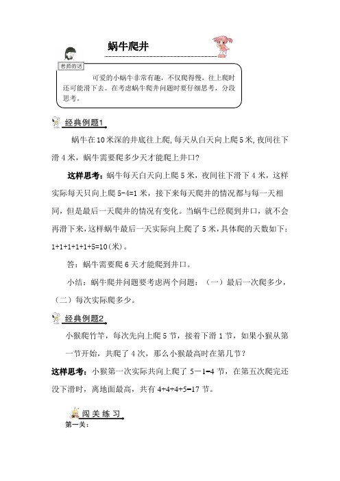
蜗牛爬井题目

小学数学二年级蜗牛爬井题目
图片尺寸800x1132
榜眼都说难的蜗牛爬井问题教你轻松搞定
图片尺寸1080x1440
一年级奥数蜗牛爬井完最新整理
图片尺寸920x1301
《小蜗牛爬井》数学故事汇之沪江网课(38)
图片尺寸1082x741
有趣的数学题——蜗牛爬井
图片尺寸2000x2667
趣味奥数题:"蜗牛爬井",班里近一半孩子交白卷,老师很惆怅!
图片尺寸864x486
每日一题思维训练蜗牛爬井
图片尺寸1080x1920
二年级下学期数学蜗牛爬井
图片尺寸1000x1334
三年级数学思维训练蜗牛爬井问题专练
图片尺寸1080x1440
有口井 7米深 有个蜗牛从井底往上爬 白天爬3米 晚上往下坠2米 问蜗牛
图片尺寸379x412
蜗牛爬井 蜗牛在10米深的井底往上爬,每天从白天向上爬5米,夜间往下滑
图片尺寸496x702
蜗牛爬井问题,经典奥数题_奥数_蜗牛_数学_小学数学_教育_小学教育
图片尺寸894x1044
小学奥数经典题型蜗牛爬井
图片尺寸1080x540
由一只蜗牛演变而来的数学题,为何10个学生中9个人会做错?
图片尺寸640x457
二年级奥数易错题蜗牛爬井
图片尺寸1080x1440
一口井蜗牛白天向上爬5米晚上下滑3米
图片尺寸1080x608
三年级奥数题应用,二分钟解答蜗牛爬井_奥数_蜗牛_教育_小学教育
图片尺寸1080x608
蜗牛爬井ppt
图片尺寸814x1128
四年级数学:期末考试题 典型考试题 蜗牛爬井
图片尺寸1291x724
小学数学蜗牛何时爬上井pptppt
图片尺寸860x645