蜥形纲分类图

阿尔萨斯肉丸 的想法: 【转图】三叠纪蜥形纲简明演化图 ■作者
图片尺寸2029x1141
比如在恐龙的分类上,哈利·丝莱(harry seeley)在1888年根据恐龙的
图片尺寸640x536
蜥蜴
图片尺寸1000x651
是爽,一直干旱一直爽,时至今日蜥蜴依然在沙漠中延续着远古龙族的传承
图片尺寸660x795
如何给恐龙分类呢?——根据它们的腰带骨骼的朝向.
图片尺寸1080x672
蜥形纲的复杂分类
图片尺寸671x678
科莫多巨蜥科莫多巨蜥嘴里的致命细菌那么多如果不小心咬破舌头会死吗
图片尺寸1200x700
蜥形纲
图片尺寸535x483
而是采用了支序分类中的"蜥形纲"
图片尺寸1225x754
动物简史
图片尺寸829x1046
综上所诉,爬行动物属于四足总纲的羊膜动物,是对蜥形纲及合弓纲除鸟类
图片尺寸550x558
其中合弓纲的动物在2.
图片尺寸640x478
蜥形纲的复杂分类
图片尺寸670x563
蜥形纲
图片尺寸555x483
变色龙蜥蜴绿色鬣蜥科莫多龙
图片尺寸800x796
蜥蜴图鉴蜥蜴
图片尺寸658x987
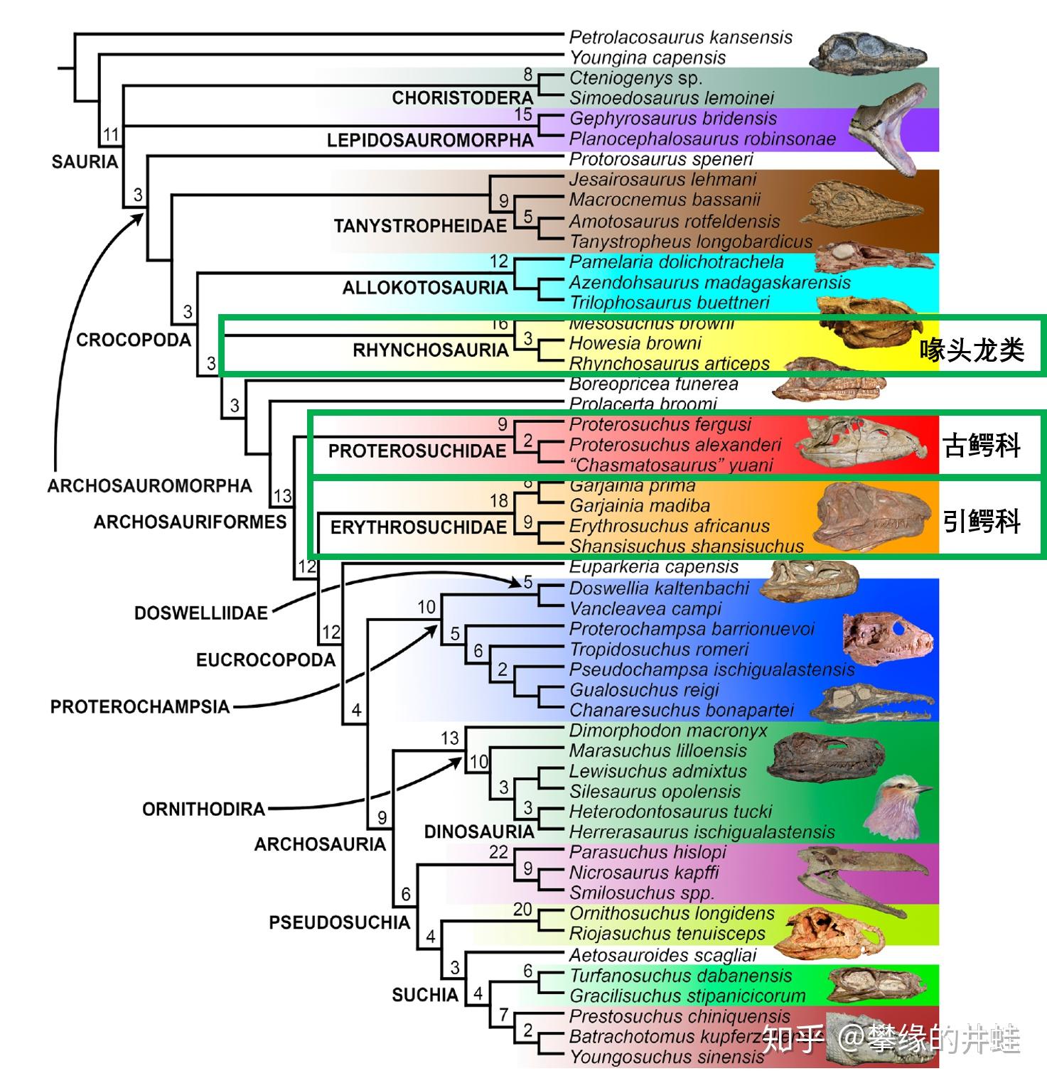
有没有比较详细的蜥形纲和兽脚类恐龙的演化树? - 知乎
图片尺寸2997x1280
第二百五十九回九龙颂2百兽图11丑怪惊人能妩媚
图片尺寸1473x1524
请将下列供选概念填入图中说明蜥蜴的形态结构是如何适应陆地生活的供
图片尺寸631x298
脊椎动物解剖图13--蜥蜴
图片尺寸350x444