融通基金

融通基金管理有限公司领域:金融业规模:150-500人地址:深圳市南山区
图片尺寸1067x477
权益大年的失意者:融通基金张延闽新年率先"下课"
图片尺寸511x320
融通基金
图片尺寸512x512
融通基金管理有限公司
图片尺寸1472x982
基金定投
图片尺寸1080x1439
可转债的这些事儿,起码还有一亿人不知道!
图片尺寸2241x2241
金融理财
图片尺寸5472x3648
of) 正文 最近访问: 天天基金iphone版 6
图片尺寸750x1334
产品详情
图片尺寸800x516
单位信息
图片尺寸1055x537
投融资服务
图片尺寸1800x483
融通型基金
图片尺寸1366x868
融通基金万民远:逆向投资需要更深入的研究,来证明你的与众不同是有
图片尺寸2306x1280
金融理财
图片尺寸7016x4677
金融理财
图片尺寸2048x1365
融通富国深圳基金管理有限公司
图片尺寸1067x800
深圳瑞奇融通基金管理有限公司
图片尺寸519x402
融通基金
图片尺寸360x780
这个基金好像有问题,昨天中午赎回的,今天基金公司还没确认,怕不是都
图片尺寸1080x1208
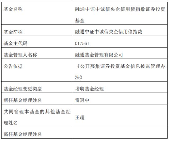
融通基金2只债基增聘基金经理雷冠中_新浪财经_新浪网
图片尺寸554x460