行政处罚种类

新版行政处罚法易考点行政处罚种类
图片尺寸746x287
六归纳总结总而言之,"一事不再罚"限制的是所有行政处罚种类的重复,不
图片尺寸610x454
答:行政处罚种类,是指行政处罚外在的具体表现形式.
图片尺寸556x335
2019安全工程师法律法规第五章第二节考点行政处罚法
图片尺寸2238x880
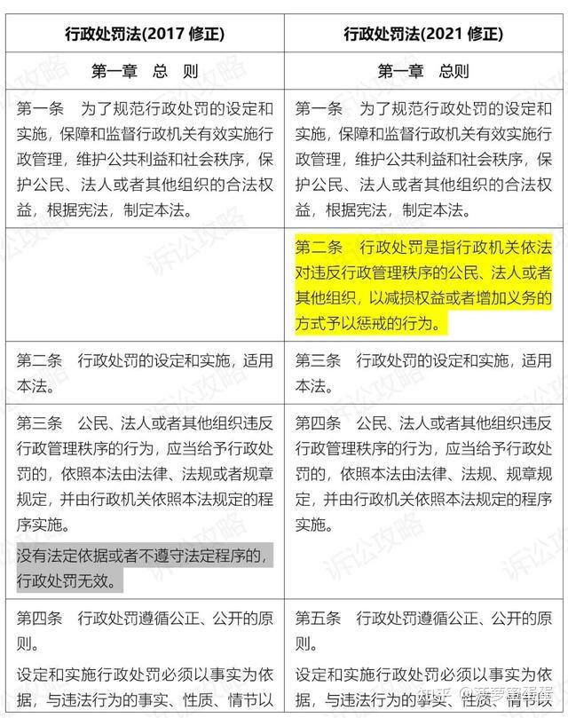
行政处罚法新旧对比第一条第十二条
图片尺寸640x809
""限制开展生产经营活动""责令关闭""限制从业"等新的行政处罚种类;第
图片尺寸1080x1106
及处罚标准一览表侵权投诉 第1页 相关主题 你可能喜欢 行政案件办理
图片尺寸2508x1870
深圳辅警重难点——行政处罚种类
图片尺寸1080x1439
轻微违法行为,尚达不到刑事处罚标准的,可以进行行政处罚(治安处罚)
图片尺寸632x520
行政处罚有哪些种类
图片尺寸828x1104
行政处罚信息公表(九).doc
图片尺寸1404x993
市公安局行政处罚类流程图_1.jpg
图片尺寸1000x1414
新版行政处罚法易考点行政处罚种类
图片尺寸724x363
案件名称 被处罚单位 组织及机构代码 违法事实 行政处罚的种类和依据
图片尺寸1080x1440
案件名称 被处罚单位 组织及机构代码 违法事实 行政处罚的种类和依据
图片尺寸1005x1413
行政处罚信息公开表如下
图片尺寸558x422
行政处罚信息公示表如下
图片尺寸550x580
餐饮服务食品行政处罚种类,依据
图片尺寸1042x577
法定代表人(负责人)姓名 主要违法事实 行政处罚的种类,依据及内容
图片尺寸1000x1333
最新《行政处罚法》新旧条文对照
图片尺寸800x1099