衡中笔记

衡水中学学霸手写高中化学笔记曝光高分都是有原因的三年通用
图片尺寸2358x3362
高中历史衡水中学状元独家笔记丨三年整理得分秘诀远比教科书效果强
图片尺寸1406x1939
衡水中学学霸笔记,数学笔记,语文笔记,英语笔记,手写笔记!
图片尺寸1051x1280
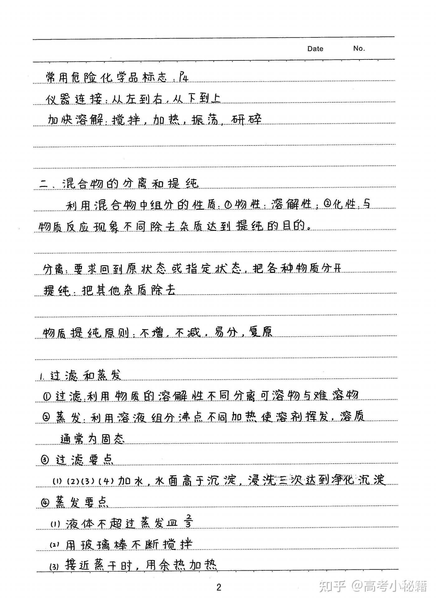
衡水中学学霸手写高中化学笔记曝光高分都是有原因的三年通用
图片尺寸2361x3363
衡水中学学霸笔记曝光,怪不得人学习好.#衡水中学状元笔记 - 抖音
图片尺寸1242x1660
学霸笔记衡水中学尖子生高考历史手写超全笔记系统综合
图片尺寸1587x2245
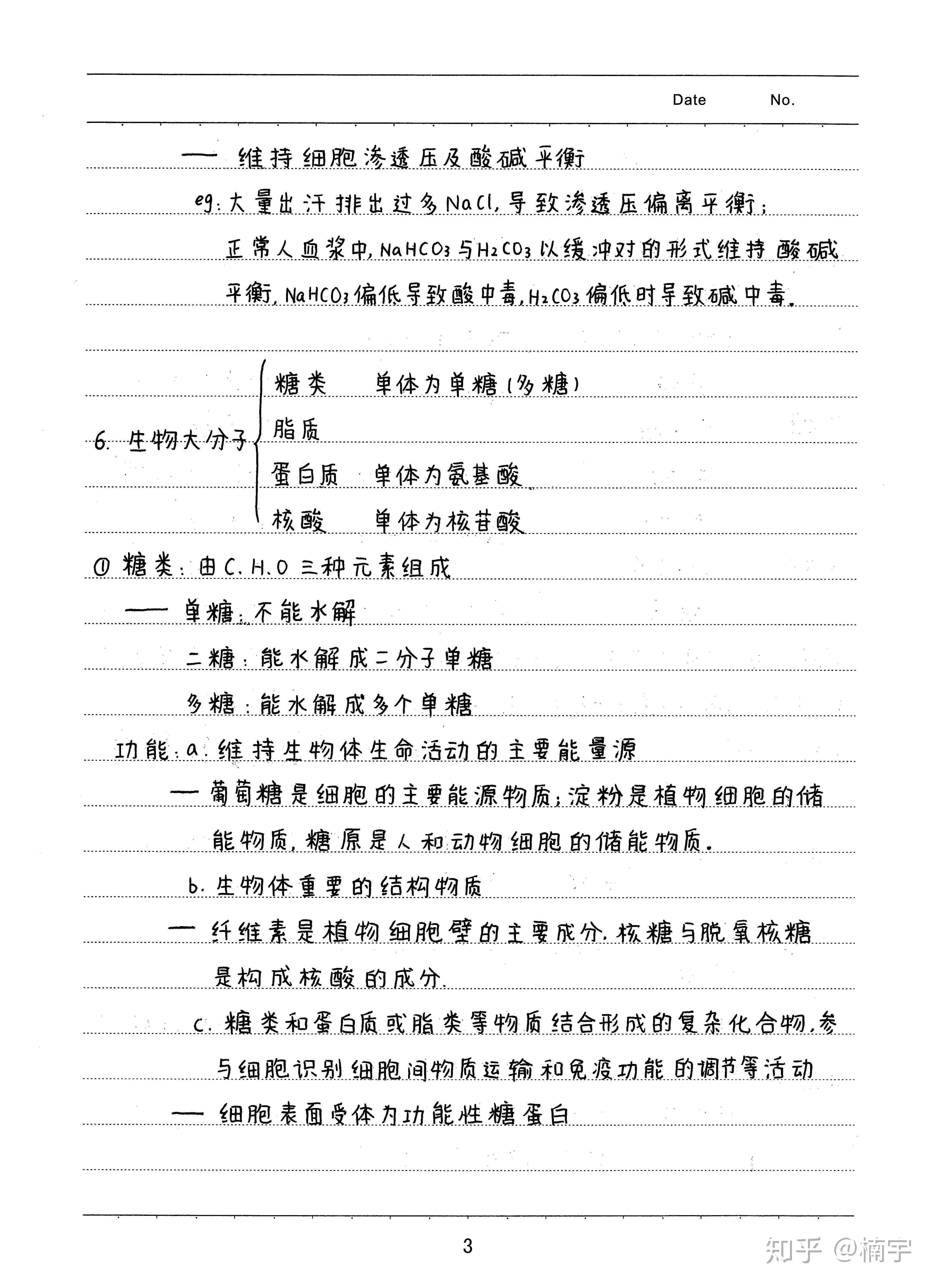
高中生物看的是方法和思路稳拿90分丨2021衡水中学学霸笔记持续更新
图片尺寸1406x1935
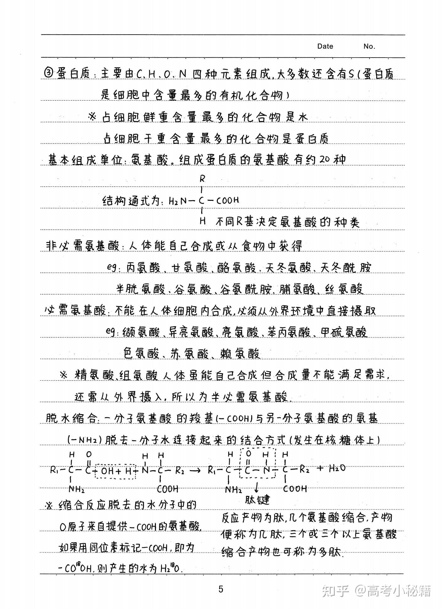
不愧是状元衡中学霸生物笔记纯手写比教材还全不可错过
图片尺寸4218x5806
衡水中学学霸手写笔记语数英物化生初中三年适用{利他教育}
图片尺寸960x960
高中英语衡水中学高考学霸英语手写笔记
图片尺寸650x947
高中英语衡水中学高考学霸英语手写笔记
图片尺寸650x930
衡水中学学霸整理,高中数学手写版笔记,带你最后冲刺
图片尺寸640x883
再现头条衡水中学高中数学状元笔记
图片尺寸1197x1637
高中化学衡水中学学霸整理笔记完整版丨强化稳固知识点完善夯实基础
图片尺寸1406x1939
衡中学霸手写历史笔记!字迹清晰可打印!高中生必备,人手一份!
图片尺寸560x750
高中英语衡水中学高考学霸英语手写笔记
图片尺寸650x1131
学姐今天特地分享给大家衡中学霸手写了高中语文答题技巧笔记,(word可
图片尺寸1097x1601
衡中学霸分享高中历史超清手写笔记!手慢无
图片尺寸546x765
学姐今天特地分享给大家衡中学霸手写了高中语文答题技巧笔记,(word可
图片尺寸1093x1537
衡中学霸手写高中化学高清笔记曝光可打印全是考试重点
图片尺寸1080x1488