裴钢 科技部部长

中科院院士裴钢任同济大学校长 万钢不再任该职
图片尺寸500x348
硬钢!科技部公布调查结果后,饶毅教授公开举报裴钢院士学术不端
图片尺寸640x460
科技部以相对简短的文件内容回应:南开大学校长曹雪涛院士的论文不
图片尺寸640x475
pdf论文链接:涉嫌造假论文如下:显然,饶毅对科技部的调查处理结果并不
图片尺寸660x270
来源 | 新智源 编辑 | 学术君 1月21日,科技部发布了《有关论文涉嫌
图片尺寸650x430
宋献中校长致辞裴钢院士致辞中华中医药学会副秘书长马骏致辞科技部
图片尺寸660x440
本文根据科学网,科技部,大数据文摘等综合整理,如有侵权请后台留言
图片尺寸533x650
本文根据科学网,科技部,大数据文摘等综合整理,如有侵权请后台留言
图片尺寸562x653
科技大本营作者:陈彩娴1月21日晚 8 点 30 分,科学技术部发表《有关
图片尺寸500x308
由于饶毅举报的论文已经由科技部,教育部,卫健委等 6 部委组成的联合
图片尺寸660x465
本文根据科学网,科技部,大数据文摘等综合整理,如有侵权请后台留言
图片尺寸543x588
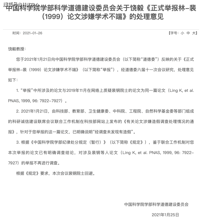
饶毅举报裴钢尘埃落定官方通报未发现造假将不再调查
图片尺寸691x471
"饶毅举报"事件尘埃落定:未发现裴钢造假_中科院学部
图片尺寸702x778
学术打假结果:图片误用在科技部通报发出当晚,首都医科大学校长饶毅在
图片尺寸660x371
科技部刚表示未造假,饶毅再次举报裴钢论文涉嫌学术不端!
图片尺寸997x460
据理力争!饶毅给裴钢院士学生凌堃回信,劝其不要"帮倒忙"
图片尺寸640x312
科技 上海 图片新闻 沙龙开始,中国科学院院士,同济大学校长裴钢作
图片尺寸600x398
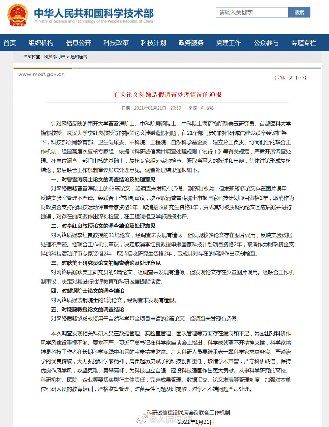
科技部:有关论文涉嫌造假调查处理情况的通报
图片尺寸1000x1020
来源:科技部官网通报显示,此次接受调查的共包括五位"重量级"院士
图片尺寸499x739
在21个部门参加的科研诚信建设联席会议框架下,科技部会同教育
图片尺寸1080x1399