西安学区房

最全2021西安高新学区划分上必收藏
图片尺寸1080x1439
重磅2023年西安主城各区中小学学区划分汇总速看
图片尺寸660x4215
重磅2023年西安市义务教育学校学区划分方案公布
图片尺寸1080x1384
多盘命中优质学区西安热门学区房新鲜出炉
图片尺寸1000x750
西安学区房出租出售
图片尺寸1080x755
2015新西安未央(含经开)区公办中小学区划片通知_房产资讯-西安房天下
图片尺寸505x767
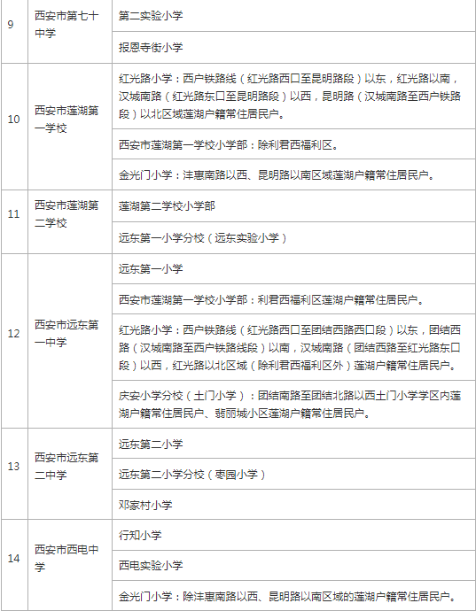
西安市未央区2023年义务教育学校学区划分方案
图片尺寸1325x758
2022年西安各区域学区划分汇总!-西安365淘房
图片尺寸537x690
2022年西安各区域学区划分汇总!-西安365淘房
图片尺寸608x656
深扒西安学区房和学位房!原来上个学"套路"这么深.
图片尺寸640x426
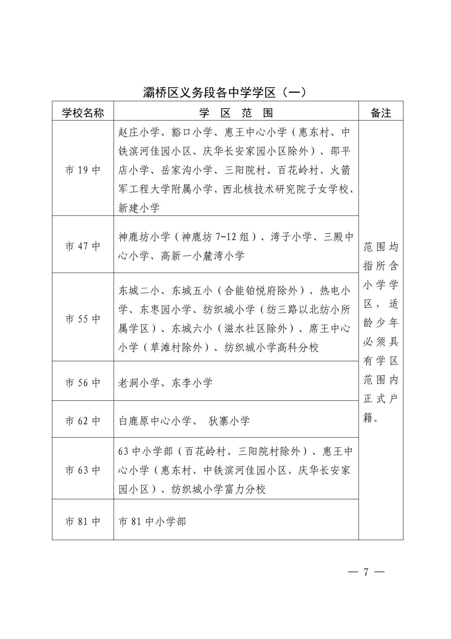
2023年西安市灞桥区义务教育公办学校学区划分公布|西安市_新浪财经
图片尺寸1546x2188
2022年西安市未央区义务教育公办学校学区划分公布
图片尺寸550x602
西安学区房大家都选择的哪里
图片尺寸1080x608
曲江家长 2022年曲江新区学区划分看这里|西安|终审_网易订阅
图片尺寸660x1660
2022年西安各区域学区划分汇总!-西安365淘房
图片尺寸547x616
西安学区房大全未来5年新建学校144所新增学位13万个
图片尺寸850x607
产证在手,满二满三学区:翠华路小学,西安市育才
图片尺寸1080x1439
学区房房价和借读费,哪个钱更多?
图片尺寸395x463
利好60楼盘西安一批名校学区房诞生
图片尺寸685x345
曲江一小学区划分
图片尺寸1868x961