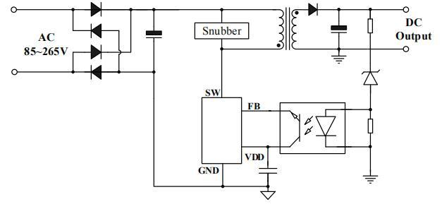
西门子lnk304gn电路图

lnk304 -5v problem
图片尺寸6060x4260
home forums technical forums low power design
图片尺寸1576x908
home forums technical forums low power design i have also
图片尺寸2215x749
home forums technical forums low power design hi every body i
图片尺寸832x501
lnk306220v转5v整流稳压电路图altium格式
图片尺寸1137x485
5v/150ma电源芯片专业替代阻容降压
图片尺寸640x330
做开关电源时,输出电压不够,经测量开关芯片lnk626的
图片尺寸984x563
追答 就是在集成电路的7脚接功率管的基极,集电极接到开关变压器的3脚
图片尺寸1102x501
home forums technical forums low power design is there any pro
图片尺寸913x392
惠而浦xqg65wfc1065cw滚筒洗衣机不通电故障检修
图片尺寸2226x1137
西门子s7200 通讯口的电路图
图片尺寸646x422
8w非隔离式电源适配器-其他电源电路图-电子产品世界
图片尺寸1096x334
8192c是可以直接兼容替换lnk364的,并具有多种保护功能,电路设计简单
图片尺寸627x289
基于fc7759的智能断电节能插座设计
图片尺寸1156x514
开关电源芯片lnk304gntl原装全新可配bom可开票
图片尺寸1300x1300
2023年全球械企百强榜出炉迈瑞九安等11家中国企业上榜
图片尺寸1133x3713
西门子cpu模块6es75163an020ab0中央处理器
图片尺寸1920x2560
fox推出全新f100 hcmos系列振荡器
图片尺寸640x400
年产能万台, 联影杀入这一赛道_芯片_助听器_集团
图片尺寸1080x608
瑞士峰力,丹麦奥迪康,丹麦瑞声达,美国斯达克,德国西嘉(以前的西门子)
图片尺寸1202x1094