解决问题五年级

完整五年级上册数学解决问题
图片尺寸920x1303
五年级上册数学小数除法解决问题培优题
图片尺寸920x1302
五年级方程解决问题奥数题
图片尺寸920x1302
小学数学五年级《解决问题》竞赛试题(含答案).docx 4页
图片尺寸792x1120
五年级上册数学用简易方程解决和差倍问题 #五年级数学 #简易 - 抖音
图片尺寸1358x1920
五年级下册数学解决问题练习题doc3页
图片尺寸792x1120
五年级下数学解决问题汇总(共5页)_第1页
图片尺寸920x1302
人教版五年级下册数学期末解决问题专项训练(十七)含答案
图片尺寸780x1103
新东方 优学练 口算题 解决问题 五年级下中小学教辅/小学通用新东方
图片尺寸800x800
小学数学五年级《解决问题》竞赛试题(含答案).docx 4页
图片尺寸792x1120
西师大版小学数学五年级下册用方程解决问题专项练习题docx18页
图片尺寸792x1121
小学五年级数学(下)《问题解决》练习题(含答案)
图片尺寸595x842
北师大版五年级下册数学期末复习题解决问题1
图片尺寸920x1303
五年级因数倍数解决问题半张
图片尺寸920x1303
五年级数学下册因数和倍数解决问题应用题 五年级数学下册因数和倍数
图片尺寸960x1280
五年级解决问题和答案
图片尺寸920x1303
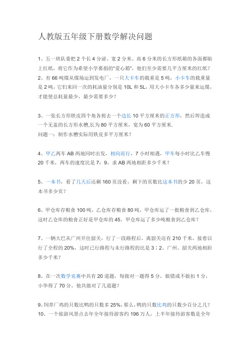
人教版五年级下册数学解决问题 1,五一班队委把2个长4分泌,宽2分米,高
图片尺寸496x702
北师大版数学五年级下册《用方程解决问题》单元检测含答案1.docx 7页
图片尺寸860x1218
人教版小学数学五年级上册列方程解决问题经典题
图片尺寸920x1302
五年级数学应用题解决问题专题
图片尺寸920x1303