詹姓分布

最占便宜姓氏人们看到自降两级辈分目前仅在三个县存在
图片尺寸592x300
詹姓最早的祖先
图片尺寸626x264
詹姓人口及其在各姓中的排位
图片尺寸800x1132
史上最全姓氏分布图一看看你的姓在哪个省占比最高
图片尺寸660x467
当代徐姓约有2000万,主要分布于江苏,广东,浙江和四川,四省占徐姓总
图片尺寸684x518
李姓历史上的50位杰出人物,帝王将相占了一大半
图片尺寸640x484
詹姓人口及其在各姓中的排位.doc
图片尺寸792x1120
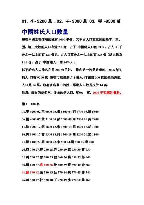
张-8500万中国姓氏人口数量 现在中国正在使用的姓有4000多个,其中占
图片尺寸496x702
随母姓被排斥?碰上两种情况,让孩子随妈妈姓,很占优势
图片尺寸640x380
其中,复姓"令狐"75.60%的人口分布在贵州.
图片尺寸1798x1446
最新统计:去年全国"李姓"新生儿最多,二字姓名占比减至6.3%
图片尺寸532x523
导读: 詹姓是中华姓氏之一,主要出自姬姓.
图片尺寸270x180
最新统计:去年全国"李姓"新生儿最多,二字姓名占比减至6.3%
图片尺寸641x530
萧肖蓝兰傅付詹占阎闫这姓可以这样替代么
图片尺寸641x465
中国姓氏分布图
图片尺寸422x397
荆姓人口总数是多少约占全国人口的百分之几人口
图片尺寸395x270
「青未了王占魁专栏114」王姓由来与始祖
图片尺寸550x697
姓氏票詹云梦武昌
图片尺寸1080x1440
中国姓氏分布图曝光大家都来看看自己的根在哪里
图片尺寸554x507
兰姓分布
图片尺寸754x856