论文中图注的字体大小

论文注释格式范例 - 百度文库
图片尺寸496x702
英文论文代写如何展示与描述图形
图片尺寸687x714
论文中的斜体
图片尺寸1390x2065
论文参考文献字体大小
图片尺寸647x487
网站首页 海量文档 学术论文 毕业论文内容提供方:莎士比亚 大小:392.
图片尺寸993x1404
sci论文图注怎么写
图片尺寸635x397
系统插入的题注的字体格式一般不符合论文要求,所以需要修改题注的
图片尺寸964x512
dna修复神药即将面世?两大机构联合发声新型衰老标志物助力抗衰
图片尺寸660x401
国产端侧小模型超越 gpt-4v,「多模态」能力飞升
图片尺寸740x2151
标准论文格式范例论文1
图片尺寸920x1302
如何在word中写出一篇优美的论文
图片尺寸1831x850
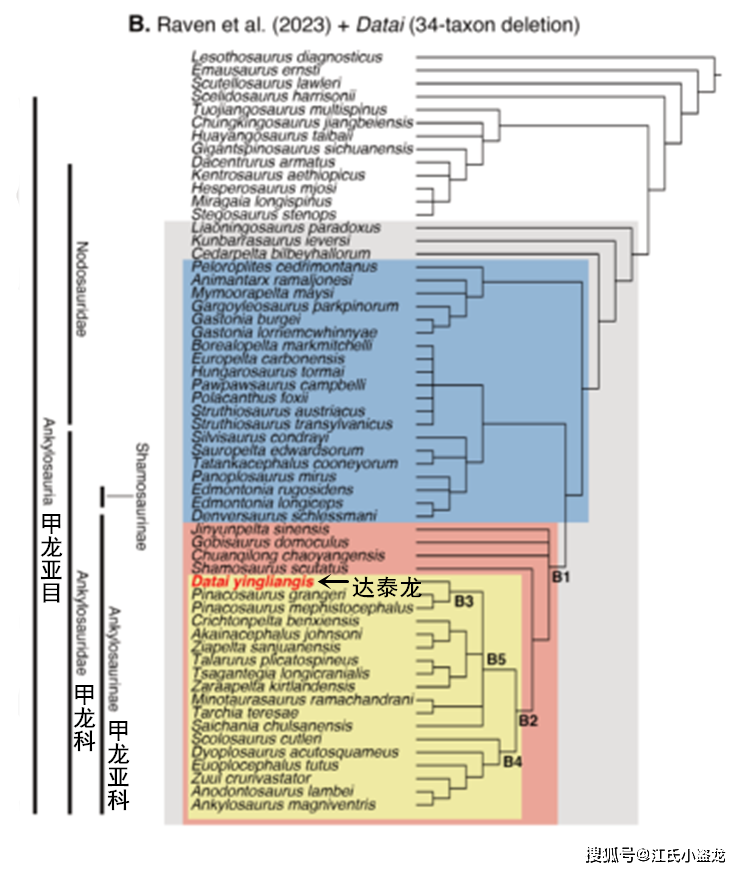
图注:达泰龙的系统发育位置,图片来自论文产自周田组的达泰龙生存于
图片尺寸740x872
补充nmn可无惧高糖饮食?顏伶汝团队:高糖促进骨质疏松,nmn可救
图片尺寸660x503
雷军忽悠了所有人,行业大佬们都懵了,"车圈恩怨"和解了?
图片尺寸1080x3339
如何让论文数据可视化?当然是做论文图表啦
图片尺寸1080x810
毕业论文图注查重吗
图片尺寸600x450
图注:角龙下目的系统发育学分析,图片来自网络ps:发
图片尺寸2071x2588
读者|稿约|翻译|论文_网易订阅
图片尺寸590x383
查重论文图注被标红怎么解决?20秒搞定!
图片尺寸1171x877
网购9款水晶泥5款有毒物超标!无品牌名商品全沦陷,最高超标10倍以上
图片尺寸960x1830