证券销户

注销了中信证券
图片尺寸1440x3200
我销户了,对董事长彻底死心了,亏损30多个点.
图片尺寸547x525
赔掉7万挥泪斩仓证券公司销户流程体验
图片尺寸1073x814
我去了东方证券开了一个股票账户 资金六万 然后我妈妈不小心按了注销
图片尺寸640x1136
销户流程在这里,有需要的赶紧去吧#股民 #销户 #大跌 - 抖音
图片尺寸1080x1439
股票销户花多少钱,股票注销有几种方式,股票注销要办理什么手续
图片尺寸466x321
团结起来,让中信看看上帝的力量:清股销户_中信证券(600030)股吧_东方
图片尺寸1080x717
散户团结起来,把中信的账户都销户_中信证券(600030)股吧_东方财富网
图片尺寸657x1092
微信招商证券智远一户通app注销证券账户方法
图片尺寸407x493
中国银河证券销户还要视频诶
图片尺寸1080x2244
证券网上销户新规实测 开户三分钟 销户难于上青天?
图片尺寸500x581
兴业证券如何销户.谢谢.这是什么意思
图片尺寸1080x1920
广发证券真牛逼
图片尺寸1080x1920
股票网上销户怎么做有什么注意事项
图片尺寸618x392
申万宏源证券怎么样销户申万宏源证券销户的教程方法
图片尺寸600x576
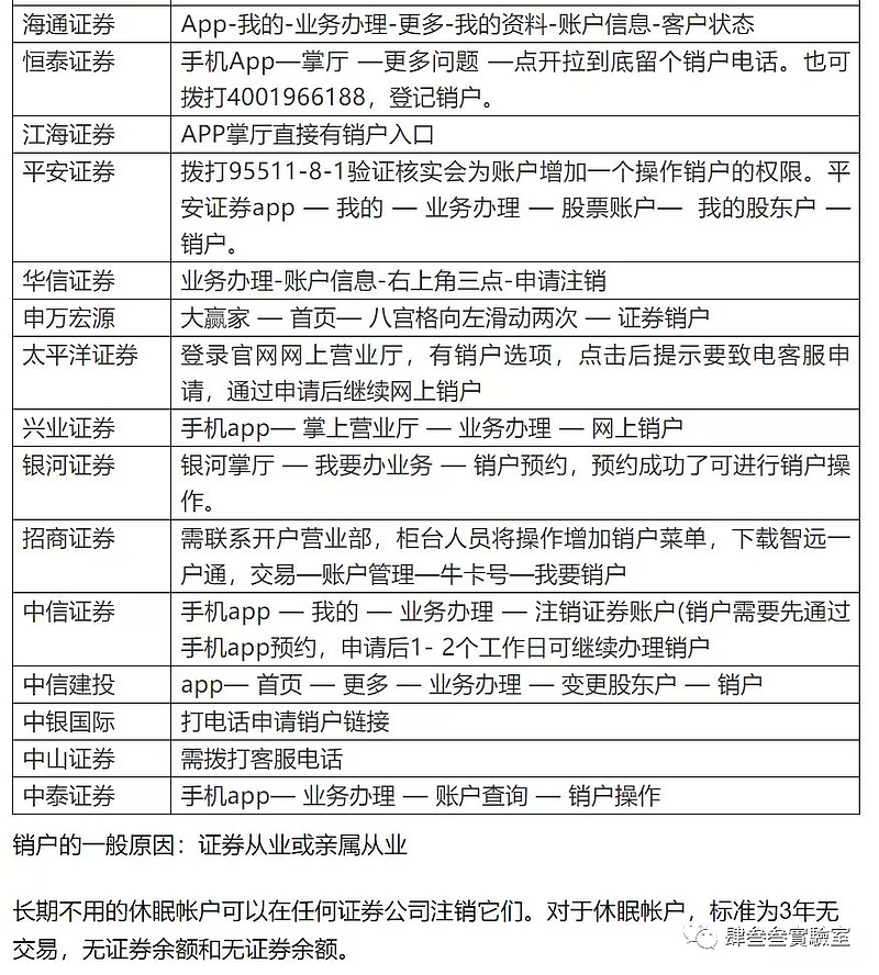
下边这个表给出了如何不去现场,在网上销户:记得18年要证券从业的时候
图片尺寸800x888
销户倒计时3
图片尺寸1074x859
证券公司不注销
图片尺寸189x337
东吴证券如何网上销户
图片尺寸444x263
开户一年多了纪念下不过兴业证券已经注销记录自己炒股变化心态
图片尺寸800x1067