证据目录样本

2019年8月2日举报人:宋应飞附件:请见证据目录关于倪志仁案,所有违法
图片尺寸2120x3004
b站不挡脸弹幕呈现从人体身后穿过的效果
图片尺寸630x436
重庆市高级人民法院关于非法证据排除规则实施状况的调研报告
图片尺寸400x562
cn)从会上情况了解到,被告徐静蕾,江中集团均补充提交了新证据.
图片尺寸550x733
行政复议案件证据材料清单(格式样本)
图片尺寸1368x1699
欠钱不还怎么办一招让他跪地求饶
图片尺寸608x490
消费者多方投诉欧派产品造假维权花费10万多元没结果
图片尺寸500x674
念斌不满113万国家赔偿申请复议 要求当面道歉
图片尺寸550x733
剧组方的证据目录
图片尺寸400x300
仲裁申请书和证据清单(填写范本)
图片尺寸793x4488
图为:中铁十局西北公司法律事务部的夏律师向记者出示的一份"证据目录
图片尺寸550x550
新时代检察宣传周如何申请民事行政诉讼监督
图片尺寸900x1250
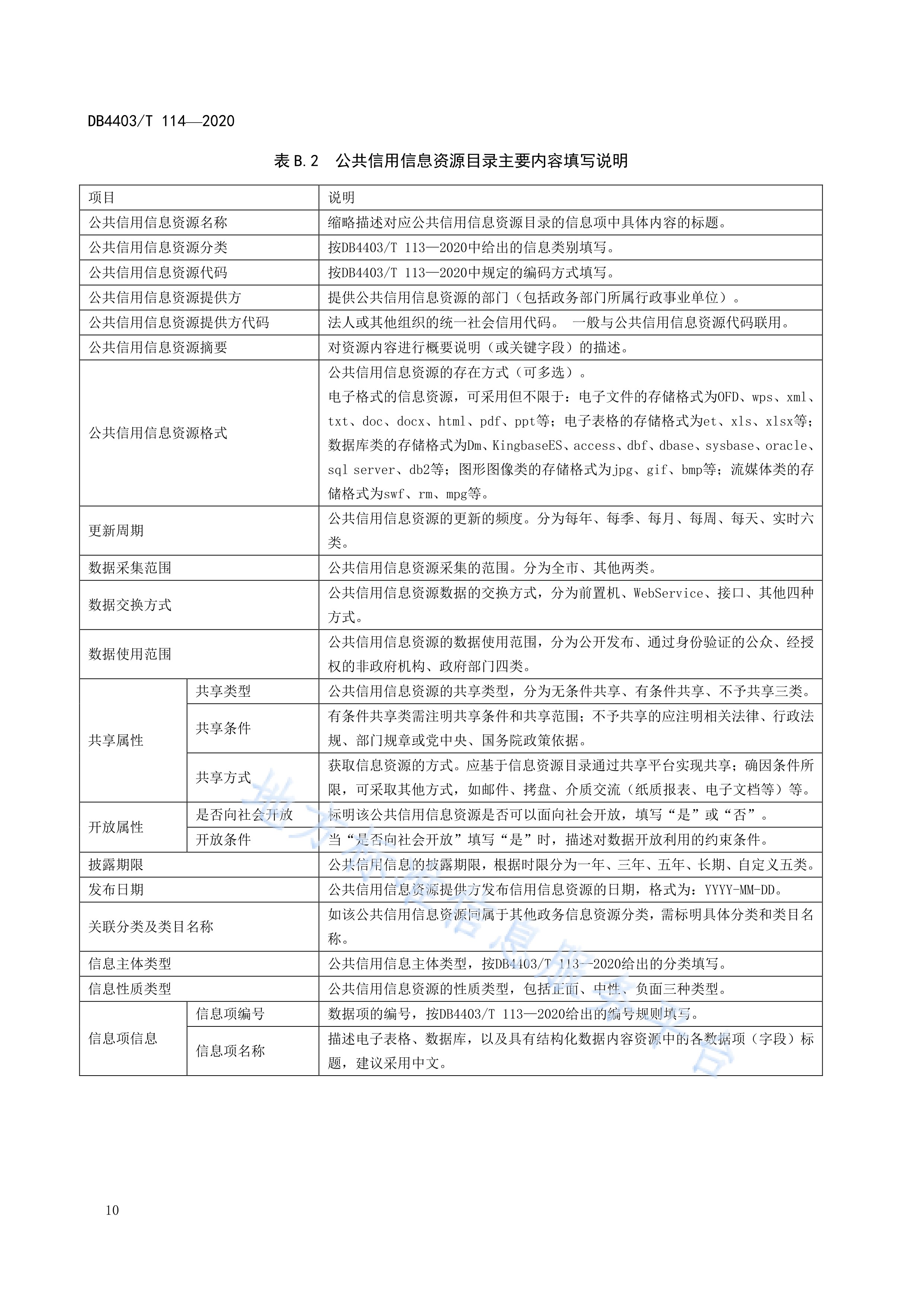
p>《公共信用信息资源目录规范》(db4403/t 114-2020)是2020年12月1
图片尺寸2481x3508
杀妻骗保案第七次庭审被告律师质疑证据系伪造
图片尺寸550x332
在蛋壳公寓提前解约要交68万违约金索要装修发票被拒
图片尺寸690x1227
山西处理公考违规事件 人社局医院订立攻守同盟
图片尺寸400x533
被抱走的刘家拿到了安新县政府的答辩状及提交的证据目录等相关材料
图片尺寸400x567
桐城市乡镇行政执法事项清单指导目录总表
图片尺寸1122x793
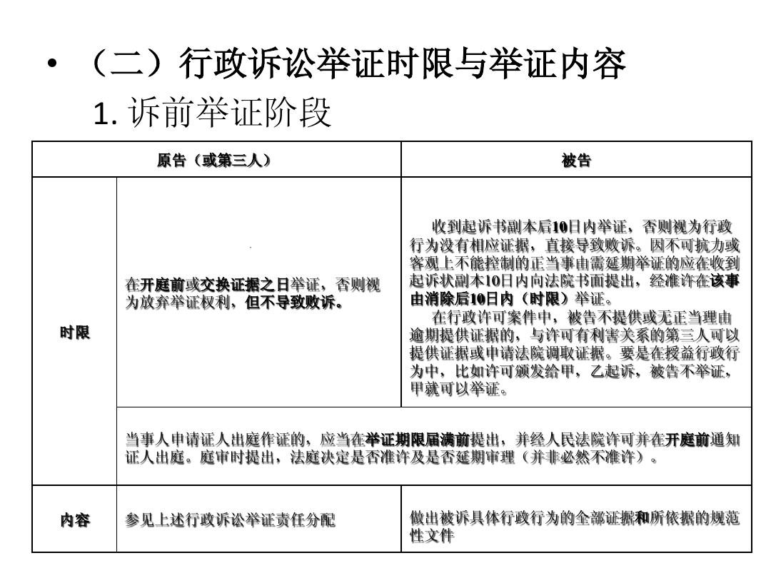
行政诉讼证据规则
图片尺寸1080x810
观察事后第16期化妆品宣称适用头晕头痛失眠人群抗衰老缺乏充分证据
图片尺寸720x490