证明二字图片

手书手写汉字书法字体证明
图片尺寸500x500
证明两字用行书咋写好看
图片尺寸390x213
求图,帮忙写两个字 证明 谢谢大神
图片尺寸554x217
证明两字用行书咋写好看
图片尺寸366x190
证明两字用行书咋写好看
图片尺寸356x186
证明两个字怎么写好看
图片尺寸410x199
证明两字用行书咋写好看
图片尺寸383x190
证明草书两个字怎么写
图片尺寸485x222
证明_0001.jpg
图片尺寸700x989
诊断证明: 贫困证明
图片尺寸960x1280
郭登海手写证明称自己从未参与抢夺案,也从来没有和刘西洋一起参与
图片尺寸783x450
路林村村委会给朱先生开的"证明"
图片尺寸600x480
32钟月彤证明.jpg
图片尺寸1080x1920
被指与岗位要求不相符的"辅助类工作"证明材料.
图片尺寸640x685
需要特别注意的地方: 1,识别物流证明真假要多方面去认证,不
图片尺寸572x457
派出所开具的曹先生"无犯罪记录证明书
图片尺寸640x1065
不动产权证书登记证明遗失声明裕丰村第二经济合作社
图片尺寸2736x3648
居民被要求证明2是二派出所怒怼请多为老百姓考虑
图片尺寸1080x841
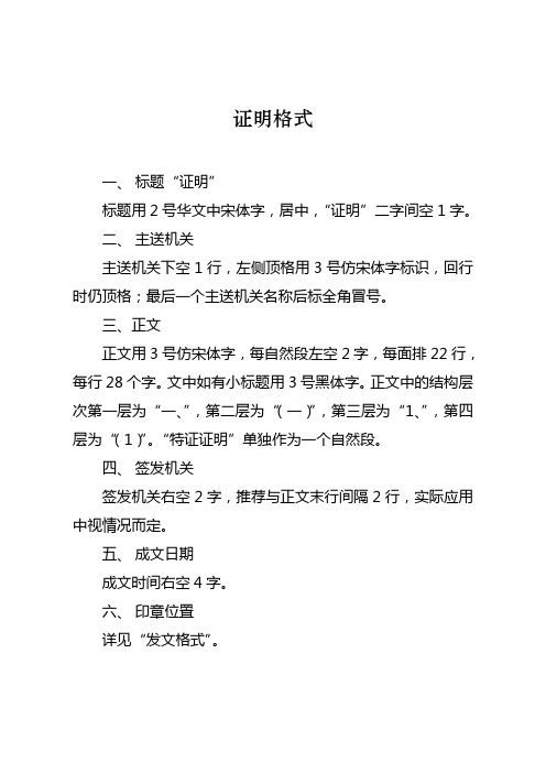
证明格式 一,标题"证明" 标题用2号华文中宋体字,居中,"证明"二字间空
图片尺寸496x702
年的度考核考察证明doc8页
图片尺寸792x1120