评测系统

干部民主评测系统
图片尺寸799x509
石铁大在线评测系统项目原型介绍
图片尺寸1113x777
在线学习考试评测系统在线教育成家长和学生首选
图片尺寸1363x609
体适能测试仪儿童运动发育评测系统
图片尺寸1000x620
临床思维能力评测系统.2024年考试大纲大改了!除了增加中医 - 抖音
图片尺寸1920x1080
cena评测系统
图片尺寸730x540
hznuoj在线评测系统的使用
图片尺寸1510x953
cena评测系统
图片尺寸730x540
教师评测系统教师绩效考核测评appv24手机版
图片尺寸352x621
cena评测系统
图片尺寸960x722
奇观智能评测系统介绍
图片尺寸761x356
cena评测系统
图片尺寸609x391
cena评测系统
图片尺寸730x540
hznuoj在线评测系统的使用
图片尺寸1466x934
固态硬盘搞的intel的,240g,系统装在固态的,开机基本稳定在9秒左右
图片尺寸910x610
steam差评轰炸区评测系统升级
图片尺寸1215x618
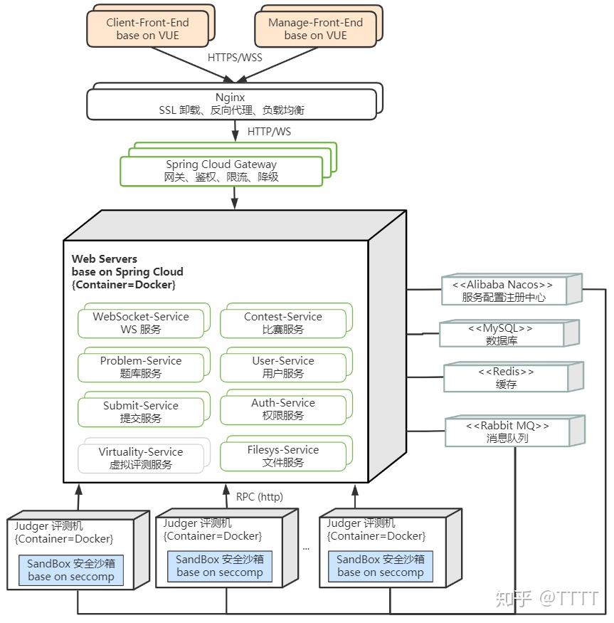
怎样做一个onlinejudge在线评测系统
图片尺寸863x875
酷派大神f2评测系统功能增强夜拍需提升
图片尺寸500x444
小米盒子4深度完整版体验评测:人工智能语音系统加持
图片尺寸1000x562
自研系统专业监测超150种运动模式amazfit跃我gtr3评测
图片尺寸1300x952