诈骗话术

"杀猪盘"话术曝光,聊感情是主要切入点!电信网络诈骗窝点被捣毁
图片尺寸1080x1440
浦东警方查获的诈骗"话术"剧本
图片尺寸1153x616
盘点网络诈骗话术!
图片尺寸640x2742
国旗下讲话谨防电信网络诈骗
图片尺寸920x1302
诈骗剧本曝光自贡荣县捣毁一电信网络诈骗窝点
图片尺寸868x1292
为防电信诈骗,他们在学校贴了一组"会说人话"的标语.
图片尺寸430x667
防范电信诈骗 检察官为您支招
图片尺寸640x1008
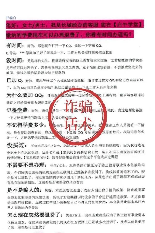
公安部提醒:很多人就是输在了这些"诈骗话术"
图片尺寸850x5811
【新华书店正版】电信诈骗言语文字话术分析手册 冯文刚等 中国法律
图片尺寸800x800
防诈骗宣传短片剧本
图片尺寸920x1302
【防诈图鉴】切勿中招!十大网络诈骗经典话术盘点来了
图片尺寸610x849
诈骗短信范本 - 百度文库
图片尺寸496x702
杀猪盘话术曝光聊感情是主要切入点电信网络诈骗窝点被捣毁
图片尺寸640x957
防范电信诈骗口诀速记
图片尺寸1080x2252
部分话术截图
图片尺寸640x961
听到这些话术要当心电信诈骗##男子反诈意识强中奖汽车后反教育客
图片尺寸600x1402
原创江夏庙山汤逊湖社区联合派出所开展防诈骗宣传!组图实拍!
图片尺寸1080x1956
防通讯网络诈骗小招.doc 1页
图片尺寸993x1404
(杀猪盘诈骗典型话术)第四步:销声匿迹在骗取大量金钱后,骗子会诱导
图片尺寸578x976
电信诈骗剧本解析与电信诈骗警惕10种开场白汇编doc7页
图片尺寸792x1120