诉讼时效

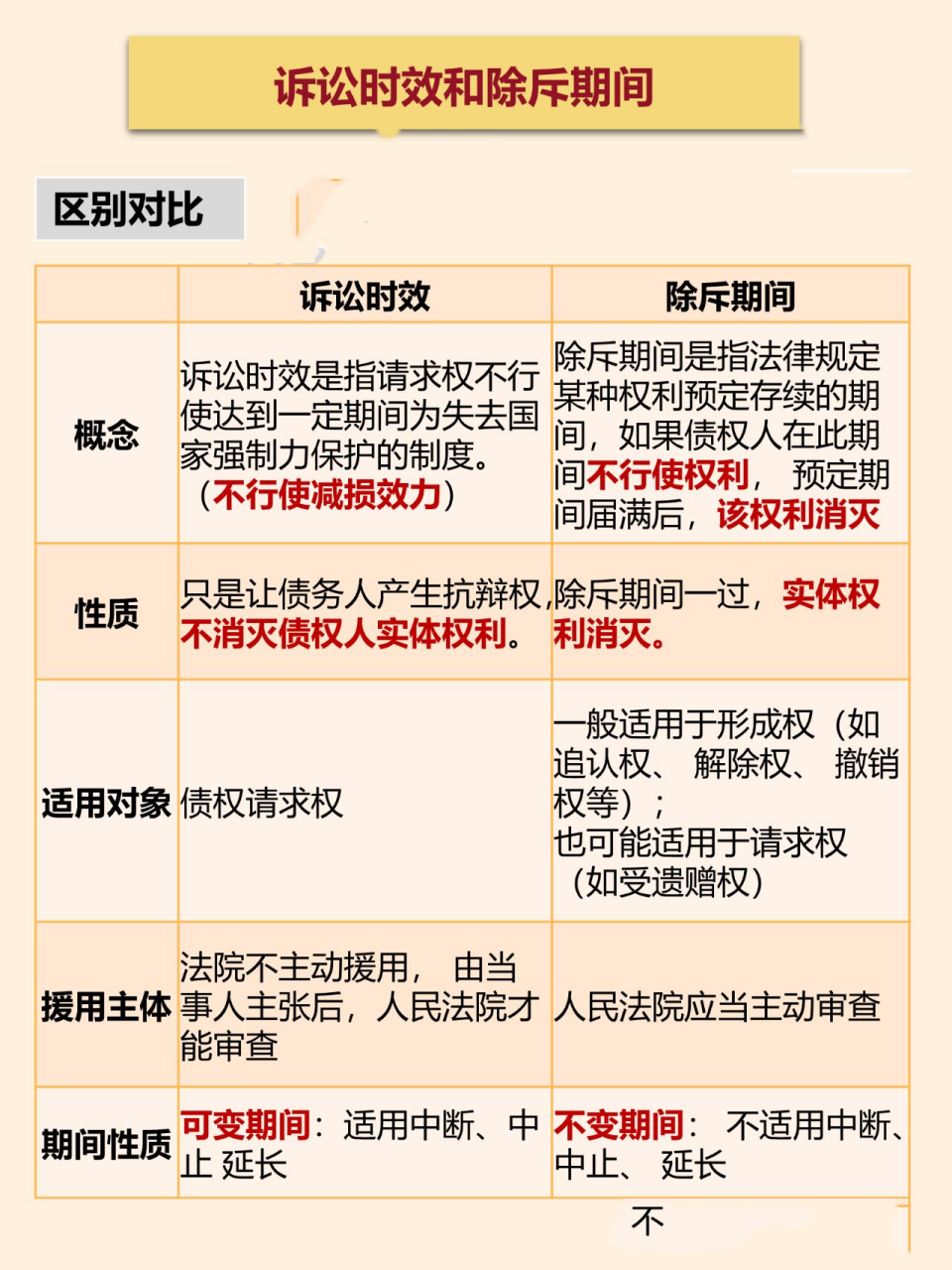
🔥法律大白话|诉讼时效vs除斥期间辨析� 一张图搞懂民法重难点:
图片尺寸960x1280
诉讼时效:3年! - 珠城百姓事 - 蚌埠论坛 - 蚌埠人上蚌埠论坛bbs 蚌埠
图片尺寸828x1282
诉讼时效ppt_word文档在线阅读与下载_无忧文档
图片尺寸1080x810
诉讼时效#北京律师 #免费法律咨询 #诉讼时效 - 抖音
图片尺寸1080x1216
一张图,了解"民事诉讼时效" - 知乎
图片尺寸1842x492
诉讼时效中断 诉讼时效中断后从中断时起诉讼时效期间重新计算-琢舟百
图片尺寸656x236
「劳谦·观点」《民法典》诉讼时效的相关规定
图片尺寸640x360
会计人要懂点经济法,诉讼时效都有哪些种类?-高顿教育
图片尺寸607x363
初级经济法基础>-诉讼时效分析(八) - 知乎
图片尺寸1486x700
中级会计职称《经济法》答疑精华:诉讼时效期间_东奥会计在线【手机版
图片尺寸645x275
🔥法律大白话|诉讼时效vs除斥期间辨析� 一张图搞懂民法重难点:
图片尺寸960x1280
如何理解民事诉讼时效的开始,中止和中断思维导图-思维导图模板-树图
图片尺寸2560x1588
民法典学习之13:诉讼时效期间如何计算?哪些情形不适用诉讼时效
图片尺寸500x359
标典分享 | 两图解读保证期间,保证债务诉讼时效,主债务诉讼时效_网易
图片尺寸660x372
诉讼时效知多少?
图片尺寸792x434
13年后索欠款超时效法院驳回债务纠纷诉讼时效思维导图-思维导图模板-
图片尺寸2560x1533
干货来了!教你8种"延长"诉讼时效的方法
图片尺寸1080x605
解读| 三年的诉讼时效,你真的知道吗?
图片尺寸640x293
普通诉讼时效为几年 保险费诉讼时效-全球五金网
图片尺寸450x293
诉讼时效制度_2020年注会《经济法》答疑_东奥会计在线
图片尺寸585x254