语文删除符号

修改病句的常用修改符号 (1)增补号 (2)删除号 (3)调 位号 (4)换雍排
图片尺寸1080x810
语文符号大全及用法 - 百度文库
图片尺寸505x714
小学语文修改符号示例
图片尺寸1080x810
小学语文八种修改符号
图片尺寸544x600
第一个和第二个符号用于个别字或少数字的调位;第三个符号496_702竖版
图片尺寸496x702
无忧文档 所有分类 小学教育 语文 小学修改病句课件ppt
图片尺寸1080x810
语文中的常见修改符号使用方法 一,删除号 删除号是删去字,词,句的
图片尺寸496x702
删除的繁体字怎麼写
图片尺寸450x294
四种常见修改符号 1, 增加号 2, 替换号 3, 删除号 4, 调换号
图片尺寸1080x810
部编版四年级下语文园地六
图片尺寸640x425
初三语文 中考复习第五讲——修改病句答案ppt 三,常用到的修改符号
图片尺寸1080x810
修改符号 删除号:用来删除字,标点符号,词,短语及长句或段落. 2.
图片尺寸2560x1280
删什么意思解释删字笔画笔顺删拼音组词
图片尺寸512x512
无忧文档 所有分类 初中教育 语文 初一语文 修改符号1.
图片尺寸1080x810
人教版小学语文六年级上册第三单元习作课件ppt
图片尺寸1292x810
三语下第四单元语文园地:常见的修改符号 三年级上册,学生已经学习了"
图片尺寸960x1280
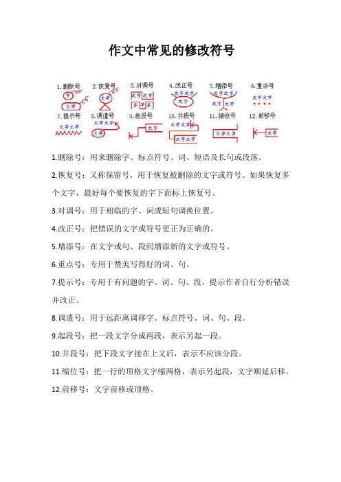
作文中常见的修改符号 1.
图片尺寸496x702
小学语文,常见作文修改符号#作文 #小学语文
图片尺寸1080x595
修改病句的方法(初中语文修改病句的方法和技巧)
图片尺寸949x402
三年级语文修改符号及例题.#小学语文 #三年级修改病句 #修 - 抖音
图片尺寸1080x1526