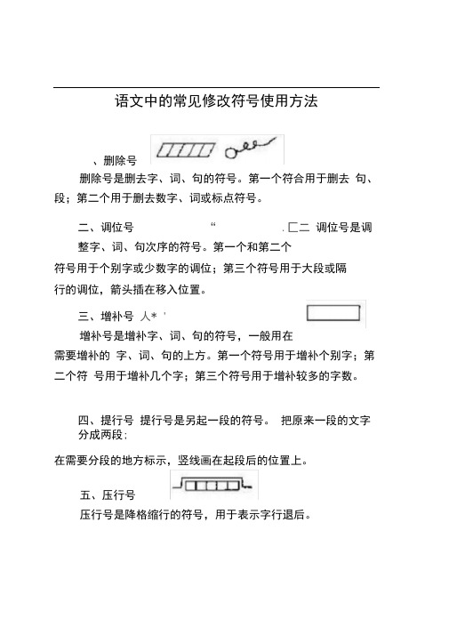
语文 删除符号

修改病句的常用修改符号 (1)增补号 (2)删除号 (3)调 位号 (4)换雍排
图片尺寸1080x810
语文符号大全及用法 - 百度文库
图片尺寸505x714
人教版小学语文六年级上册第三单元习作课件ppt
图片尺寸1292x810
初三语文 中考复习第五讲——修改病句答案ppt 三,常用到的修改符号
图片尺寸1080x810
三年级上册语文修改病句知识点.
图片尺寸1080x1429
四种常见修改符号 1, 增加号 2, 替换号 3, 删除号 4, 调换号
图片尺寸1080x810
作文修改符号 删除号是删去字,词,句的符号.
图片尺寸496x702
无忧文档 所有分类 小学教育 语文 小学修改病句课件ppt
图片尺寸1080x810
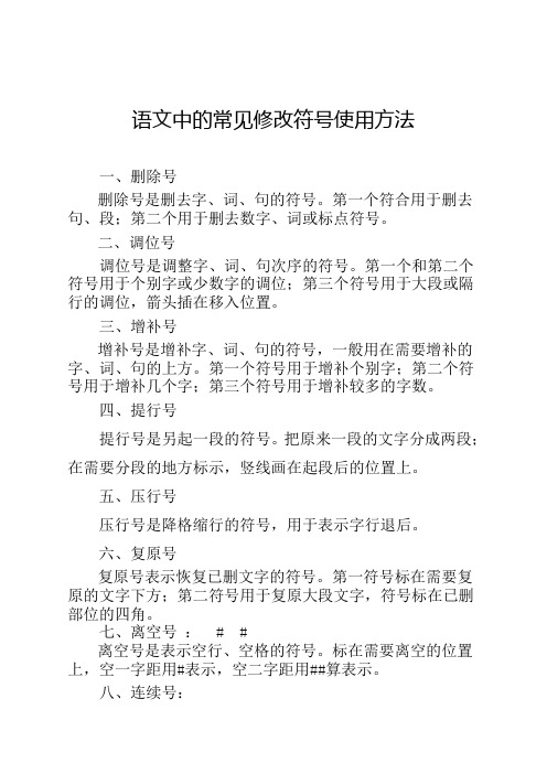
语文中的常见修改符号使用方法 一,删除号 删除号是删去字,词,句的
图片尺寸496x702
修改病句常用的符号 (1),表示删改 (2),表示删除 (3),表示增补 (4)
图片尺寸1080x810
小学语文病句类型,符号,修改方法大集合,齐全了
图片尺寸640x945
小学语文修改符号示例
图片尺寸1080x810
无忧文档 所有分类 初中教育 语文 写作_勤于修改ppt 第5页 (共22页
图片尺寸1080x810
3,删除号:用来删除字,标点符号,词,短语及长句或段落.
图片尺寸949x402
用符号修改病句 交换符号 删除符号 修改符号 增加符号
图片尺寸1080x810
删除符号怎么画
图片尺寸500x302
删除图标
图片尺寸1100x1100
四年级《语文园地六》三大板块教师笔记详解,帮助孩子积累运用_在线
图片尺寸640x461
三年级语文1—4单元重难点知识盘点,期中复习必备
图片尺寸640x260
小学三年级语文修改病句符号,例题及答案.#小学语文 #语文 - 抖音
图片尺寸1440x2544