语言能力怎么写

演讲与口才演讲稿范文怎样才能提高口头表达能力
图片尺寸920x1303
06岁儿童语言能力对照表
图片尺寸1080x1440
育儿笔记一岁前怎么培养孩子语言能力
图片尺寸1080x1439
如何培养幼儿语言表达能力_第1页
图片尺寸920x1303
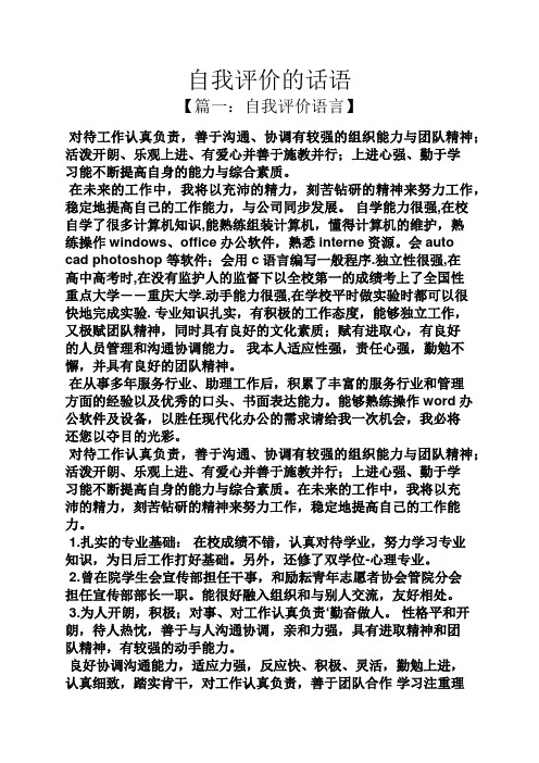
自我评价语言】 对待工作认真负责,善于沟通,协调有较强的组织能力与
图片尺寸496x702
自我评价要怎么写 自我评价主要应该突出你的特长技能,篇幅短小,语言
图片尺寸496x702
如何提升自己的语言的逻辑能力学到了
图片尺寸1080x1441
整理出来儿童语言康复能力对照表
图片尺寸1280x896
06岁语言能力对照表你家孩子落后了吗
图片尺寸1080x1439
教师如何培养幼儿语言表达能力!我告诉你.
图片尺寸1440x1920
教师语言表达能力评价表.doc
图片尺寸792x1120
语言能力:女孩天生的魅力武器
图片尺寸2048x2732
实操版表达能力怎么提升
图片尺寸1080x1439
幼儿园《创设环境促进幼儿语言表达能力的研究》课题开题报告
图片尺寸1200x1695
组织语言能力差说话没有条理怎么改善
图片尺寸988x1318
音乐能力语言能力开题学前
图片尺寸903x1036
学习目标 1.语言能力: - 抖音
图片尺寸1080x1440
也不强迫他说具体怎么做请看我另外两篇帖子这里分享的是语言能力评估
图片尺寸1080x1437
绘本阅读:架起幼儿语言能力的发展桥梁.研究表明,幼儿语言能力 - 抖音
图片尺寸1440x2036
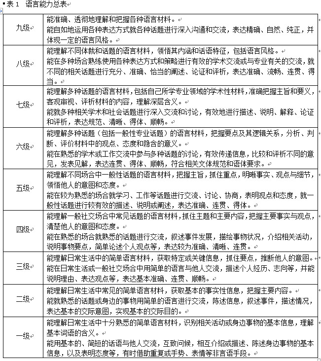
简称cse)是首个面向中国学习者的英语能力标准,经国家语委语言文字
图片尺寸651x732