语音模块接线图

ld3320和mp3模块搭建语音识别交互系统
图片尺寸1573x1004
进行测试的接线方式如下:如果使用单片机与xfs5152ce语音合成模块联用
图片尺寸759x313
1825模块接线图
图片尺寸533x300
串口控制语音模块xy-v17b
图片尺寸1340x518
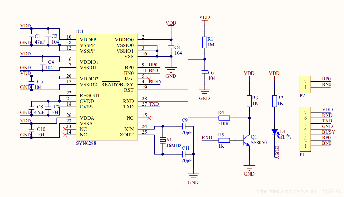
d11 高端语音合成模块串口syn6658带功放兼容syn6288
图片尺寸386x233
mp3模块mp3解码板mp3播放版mp3语音成品板 8路8段语音放音测试板
图片尺寸712x742
jq6500语音模块 mp3模块 mcu串口控制播报 一对一5路控制 音乐ic
图片尺寸824x422
isd1820语音模块电路原理图免费下载
图片尺寸844x493
mp3模块mp3解码板mp3播放版mp3语音成品板 8路8段语音放音测试板
图片尺寸1183x643
由hy560构成的语音录放电路模块设计
图片尺寸483x394
江森m300cj智能控制模块接线图
图片尺寸695x281
ld3320语音识别模块stm3251单片机语音识别控制家电设计语音家电设计
图片尺寸1587x2245
stm32驱动语音模块播报实时时间
图片尺寸1080x683
qj008m01 语音模块mp3 ic芯片 智能语音控制播放模块 串口控制
图片尺寸800x800
ld3320语音模块和stm32单片机的串口通信怎么做谁能帮帮我呢
图片尺寸1108x634
全新多功能mp3串口语音模块介绍推荐
图片尺寸500x612
语音芯片wt588d手册电路资料包voicechip录音软件下载
图片尺寸615x580
基于stm32的ld3320语音识别垃圾分类的垃圾桶原理图源程序有错误求
图片尺寸736x555
minimp3模块输出ld3320结合mp3模块加入语音交互功能实现人和机器交流
图片尺寸640x365
常用的串口mp3语音模块选型攻略usb下载声音
图片尺寸500x353