请示报告制度

请示报告制度
图片尺寸920x1303
工作报告之领导干部请示报告制度.docx 11页
图片尺寸993x1404
请示报告制度doc
图片尺寸920x1303
重大事项请示报告你能把握好吗
图片尺寸640x3097
小学学校请示报告制度doc
图片尺寸920x1191
党支部请示报告制度
图片尺寸920x1302
党内请示报告制度.pdf 6页
图片尺寸860x1218
信用社银行请示报告制度
图片尺寸920x1303
公共基础知识:浅析请示与报告之异同
图片尺寸561x386
各单位请示报告工作流程
图片尺寸908x953
村级两委重大事项请示报告结果公开和备案制度
图片尺寸920x1191
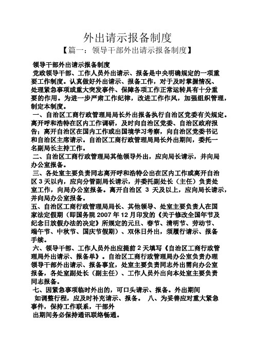
外出请示报备制度 【篇一:领导干部外出请示报备制度】 领导干部外出
图片尺寸496x702
西海镇司法所重大事项请示报告制度 (一)工作中发生的重要情况要及时
图片尺寸496x702
党组织党员领导干部哪些事项需要请示报告中央最新印发的这个条例明确
图片尺寸940x400
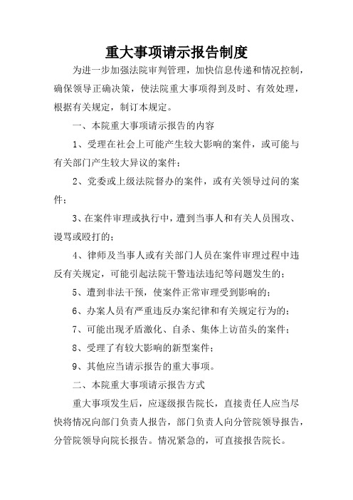
重大事项请示报告制度 为进一步加强法院审判管理,加快信息传递和情况
图片尺寸496x702
图解| 纪检监察机关如何严格执行请示报告制度
图片尺寸650x2054
请示报告工作流程
图片尺寸573x774
严格执行请示报告的相关规定 (一)主动提高落实请示报告制度的自觉性
图片尺寸592x482
类型的党组织进行细致梳理,完善换届工作台账,调整换届请示模板和流程
图片尺寸1080x757
党员领导干部这些重大事项需要请示报告
图片尺寸1080x1440