负压工作原理图

基于桌面推演的中央负压机组维修案例分析
图片尺寸945x520
中心负压原理:真空泵产生负压来吸走医院手术时
图片尺寸750x475
负压输送系统介绍
图片尺寸1021x717
负压排水收集技术前身发展历程
图片尺寸1000x552
你真的了解什么叫负压系统吗?
图片尺寸400x430
负压引流装置系统原理图
图片尺寸450x370
微型负压泵的工作原理
图片尺寸450x357
医院负压真空系统
图片尺寸772x331
负压表接线原理
图片尺寸750x318
利用大气压原理,形成负压.
图片尺寸495x401
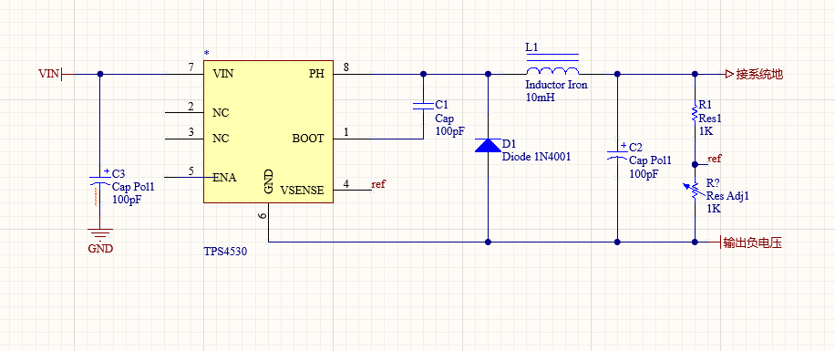
产生电路图通常我需要使用负电压时一般会选择使用专用的负压产生芯片
图片尺寸609x459
简单的负压产生电路
图片尺寸443x314
负压气力输送系统
图片尺寸554x431
图 2 负压灌溉装置示意图
图片尺寸1378x1033
负电压 你是什么?负电压有什么用?怎么产生负电压?
图片尺寸916x385
如果疏水阀两端压差为零或负压差(p1≤p2),疏水阀将无法排除冷凝水
图片尺寸789x626
负压法灌装的基本原理
图片尺寸954x587
正负压水封工作原理
图片尺寸920x1302
使用前真空罐内须加满水,当罐内的水被水泵吸出,罐内产生负压(真空)后
图片尺寸884x505
负压风机工作原理图
图片尺寸640x731