贫血分类

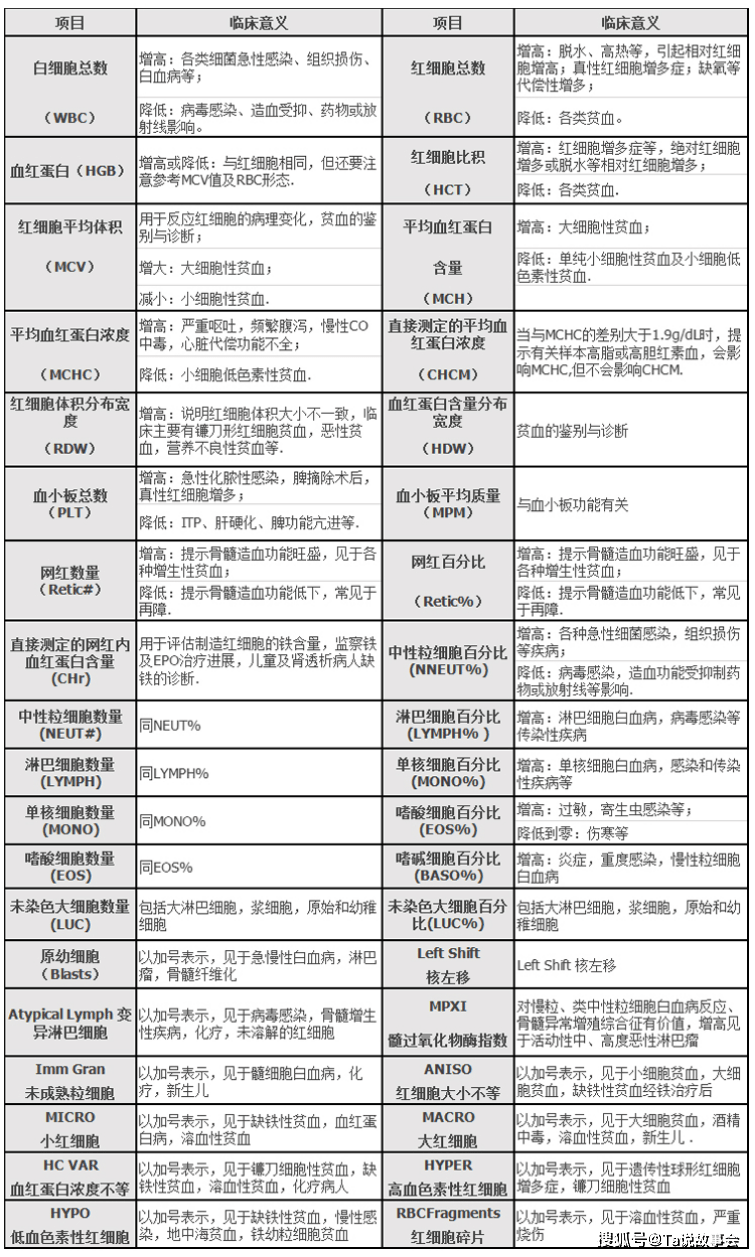
专家教您解读贫血检查单
图片尺寸500x259
贫血wintrobe分类法什么时候提出的
图片尺寸708x525
贫血性疾病的鉴别技巧
图片尺寸854x587
贫血不等于缺铁,这些贫血原因一定要弄清楚
图片尺寸723x629
你的贫血程度严重程度你了解吗
图片尺寸1080x608
检验师高频考点二判断贫血类型
图片尺寸1080x723
mcv 正常 急性失血,溶血,遗传性球形红细胞增多症,慢性疾病性贫血
图片尺寸659x580
可不是随便吃点东西补补就行,贫血可没你想的那么简单!
图片尺寸415x212
增高,见于遗传性球形红细胞增多症,属于小细胞不均一性高色素性贫血
图片尺寸664x373
原创体检查出贫血医生却不让补铁这两种贫血的区别你得知道医学微小说
图片尺寸556x427
怎么判断自己是不是贫血贫血到底怎么治疗
图片尺寸912x748
贫血的形态学分类
图片尺寸1080x1440
贫血种类多,切勿乱进补
图片尺寸1000x884
表3 贫血的形态学分类
图片尺寸920x210
医药卫生 临床医学 贫血性疾病概述ppt 贫血性疾病概述—分类 贫血的
图片尺寸1080x810
根据贫血的病因和发病机制分类 (略)
图片尺寸1080x810
一文了解再生障碍性贫血
图片尺寸755x1257
贫血吃什么最补血?搞不清楚是什么类型别瞎补
图片尺寸639x364
贫血的分类
图片尺寸753x321
贫血百科贫血有哪些反应怎么补
图片尺寸973x1297