贴片ka2电路图

juki贴片机电路图
图片尺寸909x653
一种高速贴片机的双电机电动飞达及其感应控制电路
图片尺寸1922x1326
基于mc9rs08ka2的高亮度led应用设计思路
图片尺寸444x258
六脚贴片电源芯片的电路图_6款简单的电源线路图分享
图片尺寸720x452
有源贴片晶振电路图
图片尺寸447x278
音响ic电路ka22135音响|2009-08-04ka22135 音响ic电路ka2214音响
图片尺寸1626x869
贴片式光电耦合器原理及其应用
图片尺寸450x270
贴片安装工艺5
图片尺寸910x571
六脚贴片电源芯片的电路图_6款简单的电源线路图分享
图片尺寸720x446
usb电脑音响贴片套件
图片尺寸600x352
六脚贴片电源芯片的电路图_6款简单的电源线路图分享
图片尺寸720x413
六脚贴片电源芯片的电路图_6款简单的电源线路图分享
图片尺寸720x472
mp3显示屏背光升压电路图.png
图片尺寸765x501
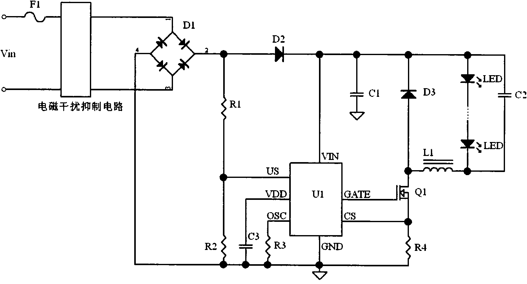
一种无电解电容的功率因数自校正led电路
图片尺寸1700x918
袖珍耳机放大器的设计与制作-整流单元电路图-电子产品世界
图片尺寸620x471
5050贴片led灯怎么调节亮度?要电路图.谢谢
图片尺寸600x485
确定pcb的尺寸和结构形状时既要考虑电子产品的结构,还要考印机,贴片
图片尺寸600x391
ka2线圈在哪里?按
图片尺寸4000x3000
开关电源6脚贴片ic 丝印数字63805具体是什么型号?
图片尺寸780x355
贴片三极管的电流放大作用电路图
图片尺寸279x300