起亚k2空调电路图

起亚k2维修手册电路图
图片尺寸1080x1440
汽车空调控制面板故障如何维修
图片尺寸1080x662
起亚k2启动电路图
图片尺寸1080x1098
鼓风机不工作,换了一个电阻好了,用了一会又不工作
图片尺寸1080x1075
起亚k2空调不工作哪里的原因?
图片尺寸1941x948
东风悦达起亚k2轿车电路图.docx 7页
图片尺寸1071x758
汽车空调电路图详解
图片尺寸747x500
起亚k3近光灯保险丝
图片尺寸1065x1632
起亚汽车电路图维修手册动态专修系统在线使用
图片尺寸1702x1219
汽车空调如何保持长久制冷?大部分空调故障又是如何造成的?
图片尺寸1940x1591
图片尺寸1080x882
给力起亚k2整车电路图
图片尺寸700x358
20172018款起亚k2原厂维修手册和电路图资料
图片尺寸1682x1336
起亚k3空调压缩机故障
图片尺寸595x793
汽车空调系统的电路图是怎样的?
图片尺寸1777x2433
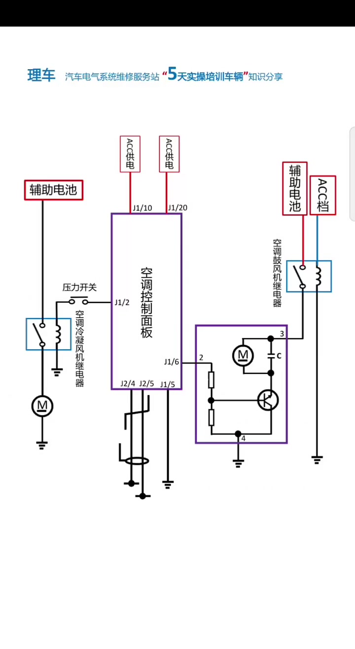
纯电动汽车空调冷却风扇,一鼓风机控制电路分析
图片尺寸720x1314
起亚k3,拆了仪表台以后,空调只有最大挡,控制面板
图片尺寸1080x1030
起亚k3的维修手册与电路图
关于起亚k3的维修手册与电路图
图片尺寸1080x1440
东风悦达起亚k2原厂电路图 起动系统
图片尺寸911x766
汽车空调系统电路ppt
图片尺寸1080x810