起诉离婚费用

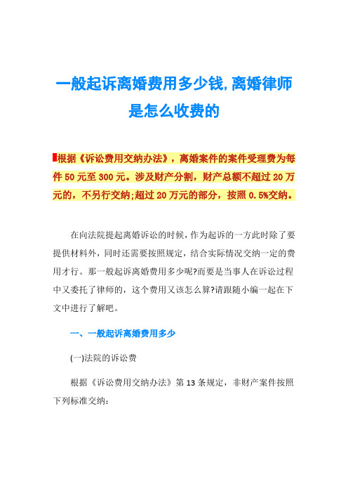
一般起诉离婚费用多少钱,离婚律师是怎么收费的根据《诉讼费用交纳
图片尺寸496x702
这里只说一审起诉离婚律师费用,二审,再审 不包括在内,另行
图片尺寸600x424
离婚案分割财产诉讼费_诉讼分割财产离婚费用怎么算_离婚诉讼财产分割
图片尺寸993x1404
起诉离婚流程和费用
图片尺寸925x1280
手机网上起诉离婚详细流程.在手机上,网上就可以起诉离婚了,网 - 抖音
图片尺寸1080x1440
离婚案件诉讼费缴费标准
图片尺寸1080x1906
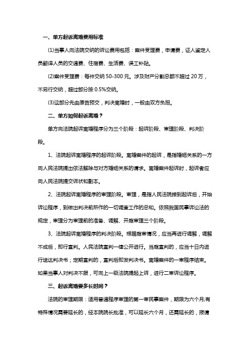
一,单方起诉离婚费用标准 (1)当事人向法院交纳的诉讼费用包括:案件
图片尺寸496x702
上海离婚协议书诉讼费用承担
图片尺寸1275x1650
kb 页数: 4 下载 标签: 离婚诉讼费用标准多少,起诉离婚费用
图片尺寸300x424
上海离婚纠纷律师费
图片尺寸776x503
打官司要多少钱离婚 打官司离婚一共需要多少钱
图片尺寸800x1132
诉讼离婚需要花多少钱看完这个你就懂了
图片尺寸1080x1439
起诉离婚费用,法院起诉离婚费用,法院起诉离婚费用需要多少?
图片尺寸300x424
如何起诉离婚起诉离婚流程和费用
图片尺寸1080x1199
起诉离婚,需要交多少诉讼费?
图片尺寸1080x1739
去法院起诉离婚需要多少钱?您需要律师吗?
图片尺寸993x1404
财产分割是离婚必走的一步程序,需要准备哪些材料以及相关的诉讼费用
图片尺寸591x327
原告起诉小三,需要哪些费用?#离婚律师咨询 #离婚律师 #上 - 抖音
图片尺寸1280x1707
离婚诉讼费计算器诉讼费计算器2022
图片尺寸588x631
"坐在宝马里哭"的马诺曝半年被家暴了7次,要起诉离婚
图片尺寸973x862